HOME   LIST
‹–   –›

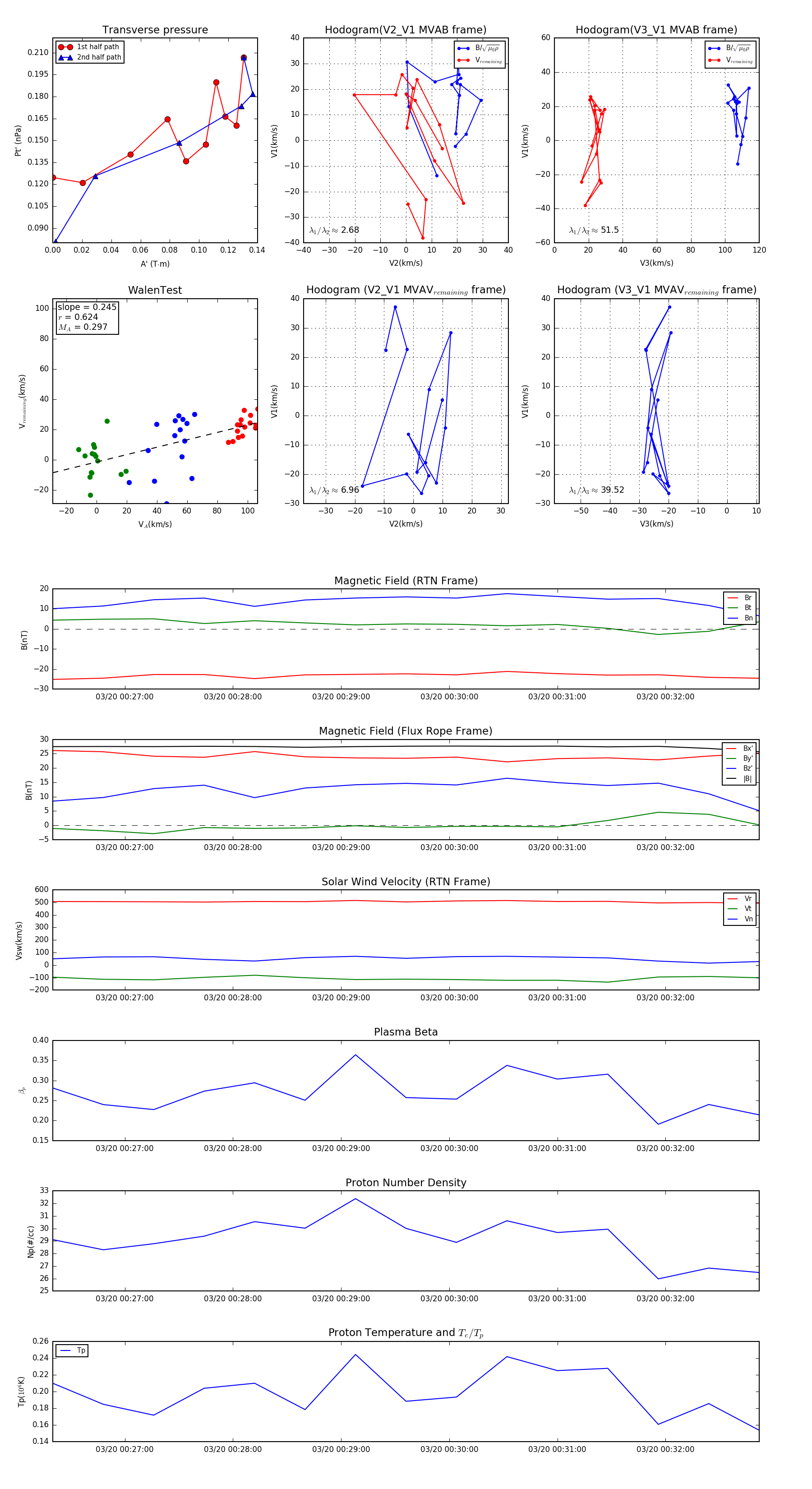
Flux Rope in 2024

Flux Rope Event 2024-03-20 00:26:20 ~ 2024-03-20 00:32:52 (393 seconds)


plot