HOME   LIST
‹–   –›

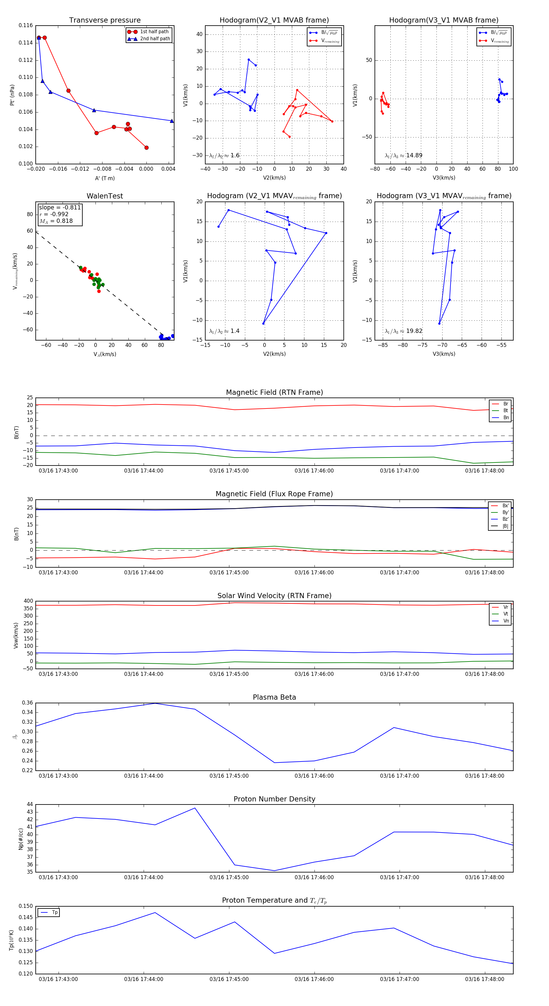
Flux Rope in 2024

Flux Rope Event 2024-03-16 17:42:44 ~ 2024-03-16 17:48:20 (337 seconds)


plot