HOME   LIST
‹–   –›

Flux Rope in 2024

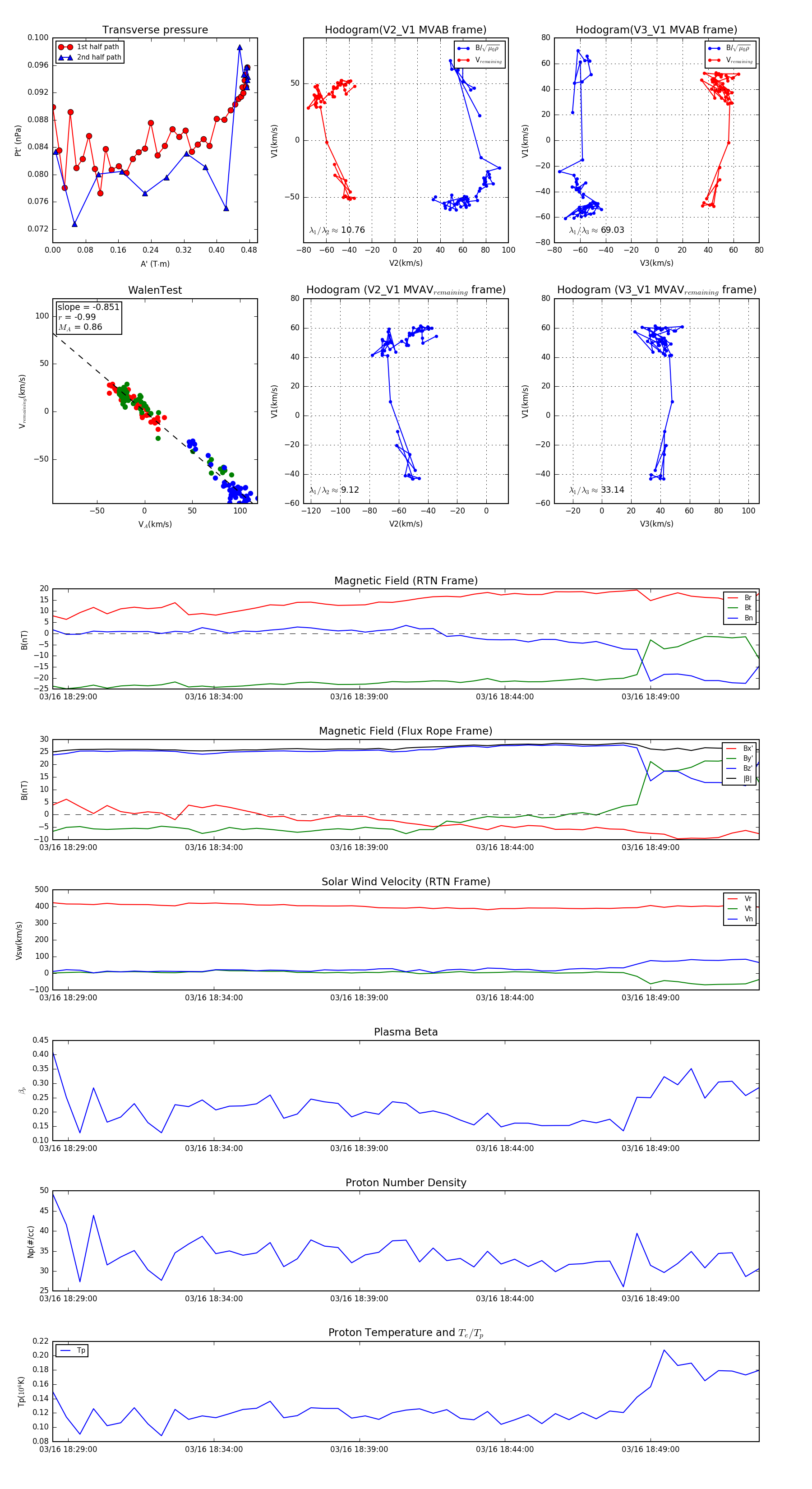
Flux Rope Event 2024-03-16 18:28:28 ~ 2024-03-16 18:52:44 (1457 seconds)


plot