HOME   LIST
‹–   –›

Flux Rope in 2024

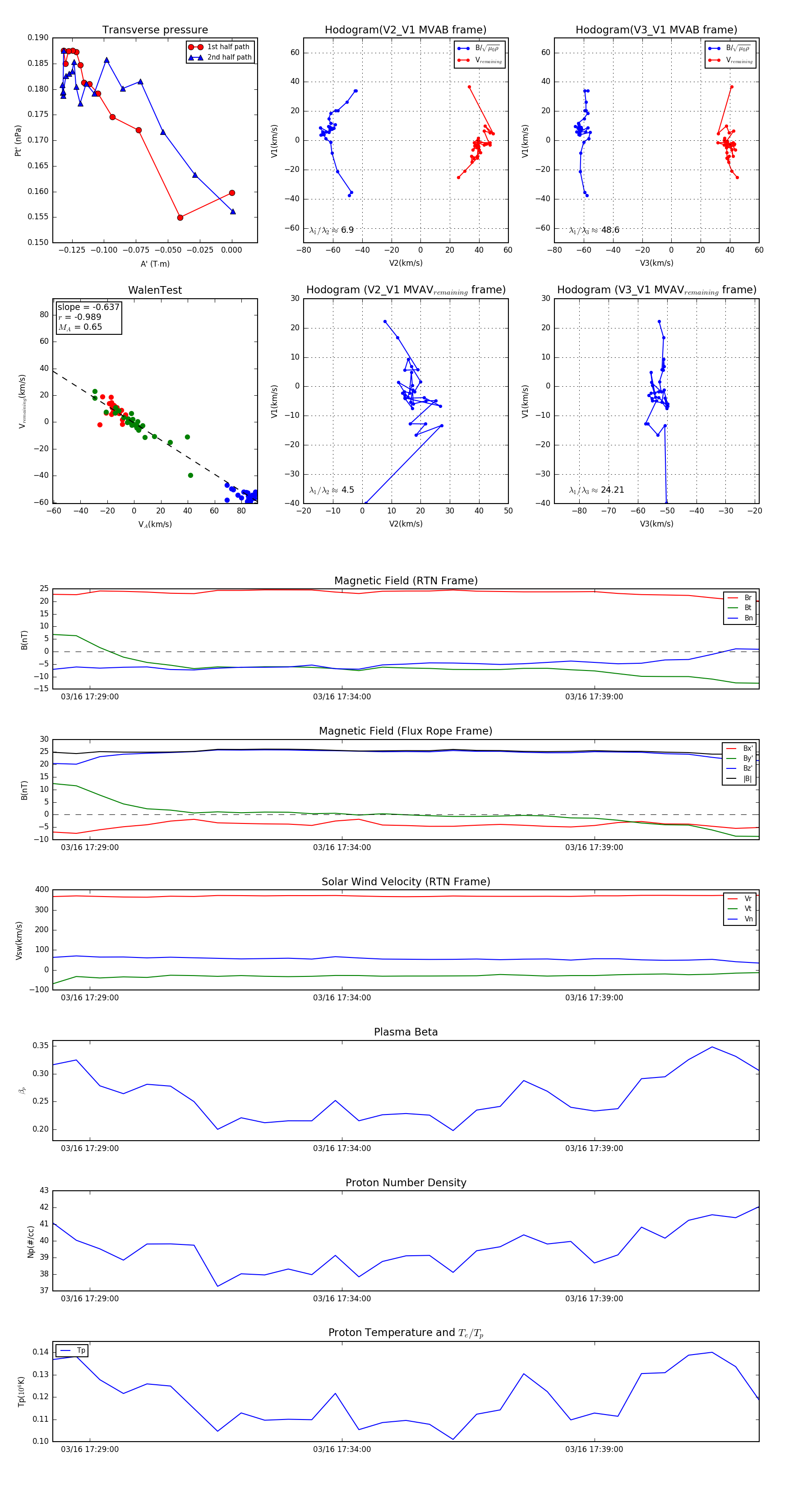
Flux Rope Event 2024-03-16 17:28:16 ~ 2024-03-16 17:42:16 (841 seconds)


plot