HOME   LIST
‹–   –›

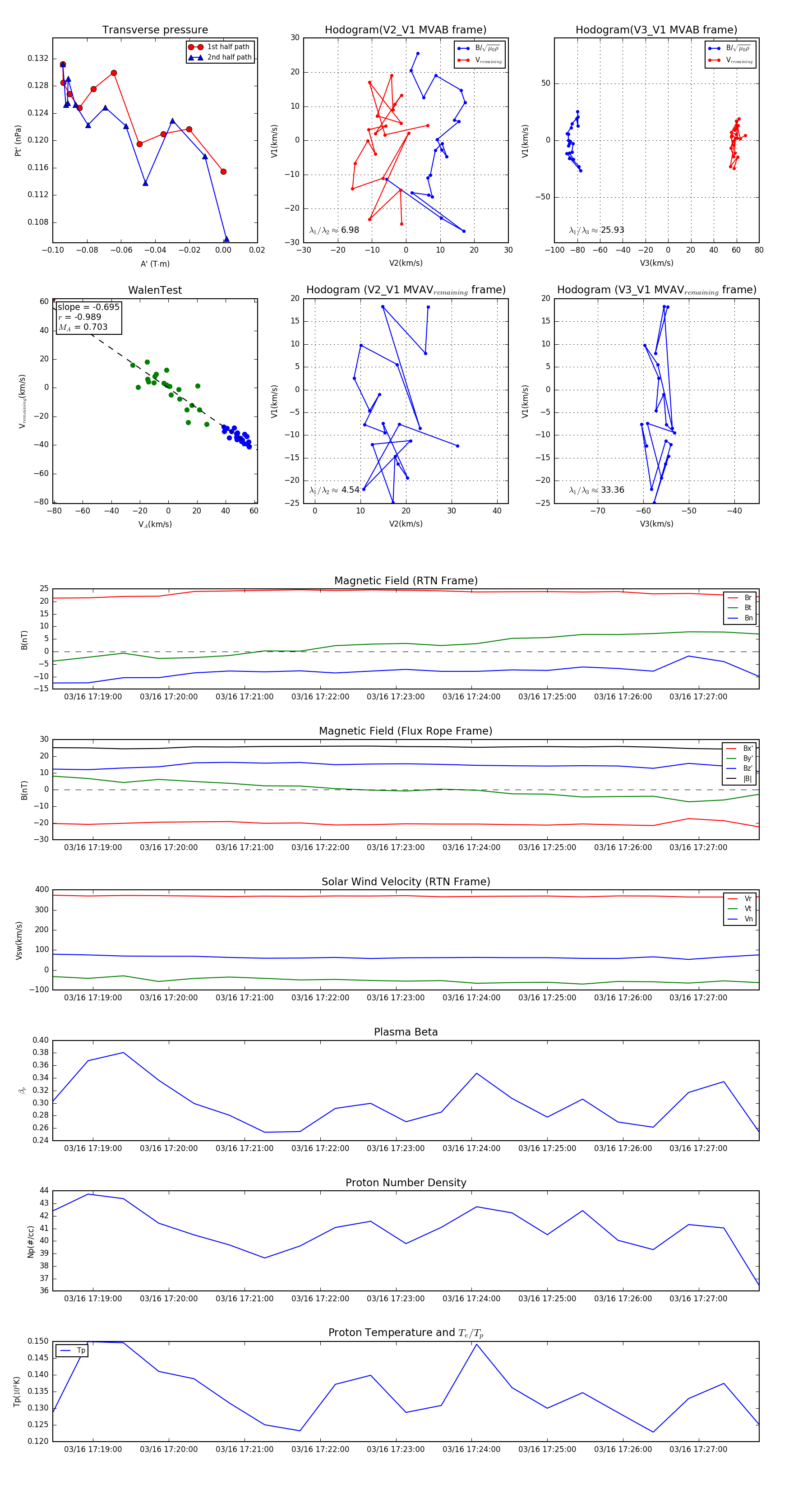
Flux Rope in 2024

Flux Rope Event 2024-03-16 17:18:28 ~ 2024-03-16 17:27:48 (561 seconds)


plot