HOME   LIST
‹–   –›

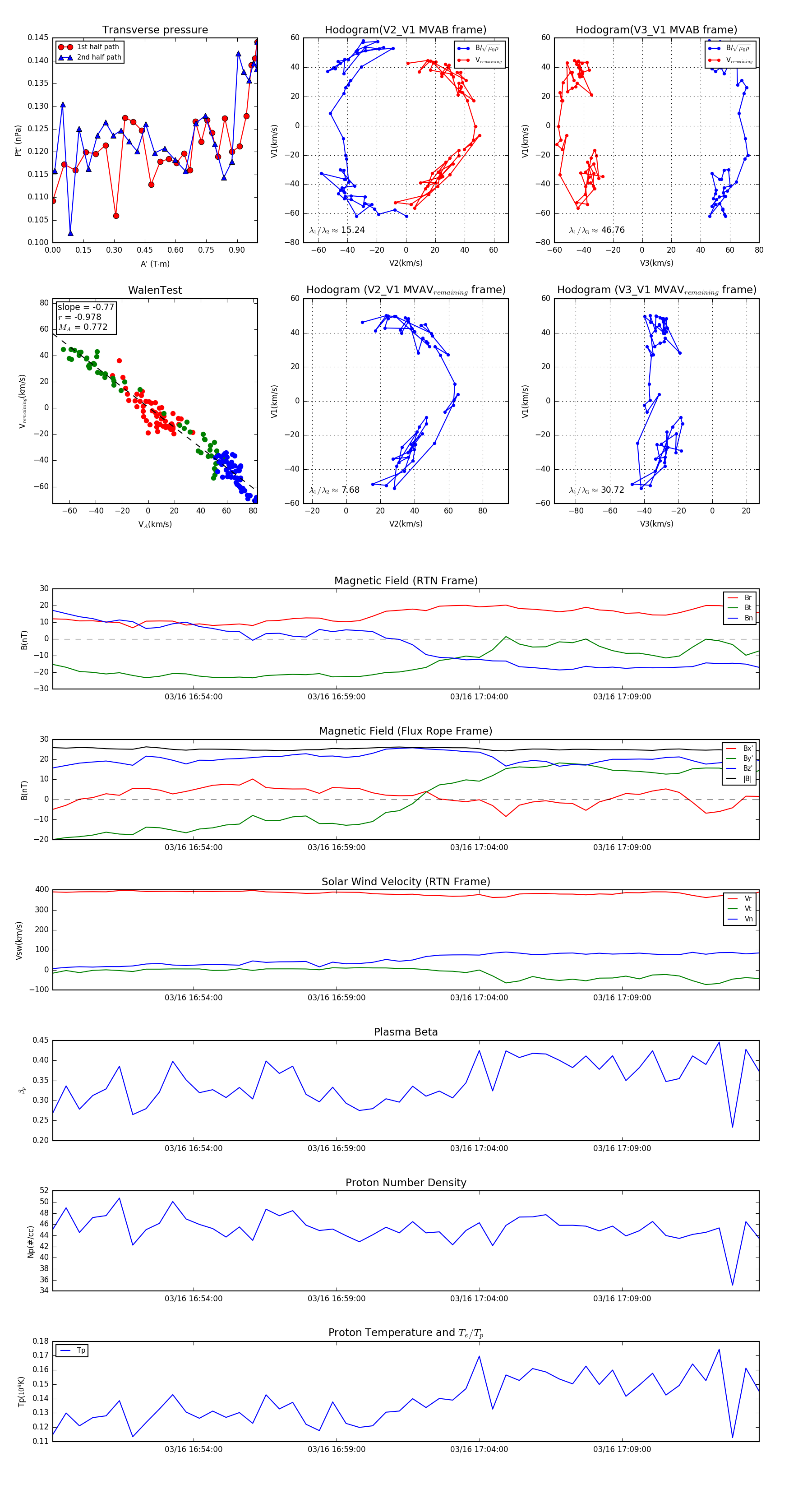
Flux Rope in 2024

Flux Rope Event 2024-03-16 16:49:04 ~ 2024-03-16 17:13:48 (1485 seconds)


plot