HOME   LIST
‹–   –›

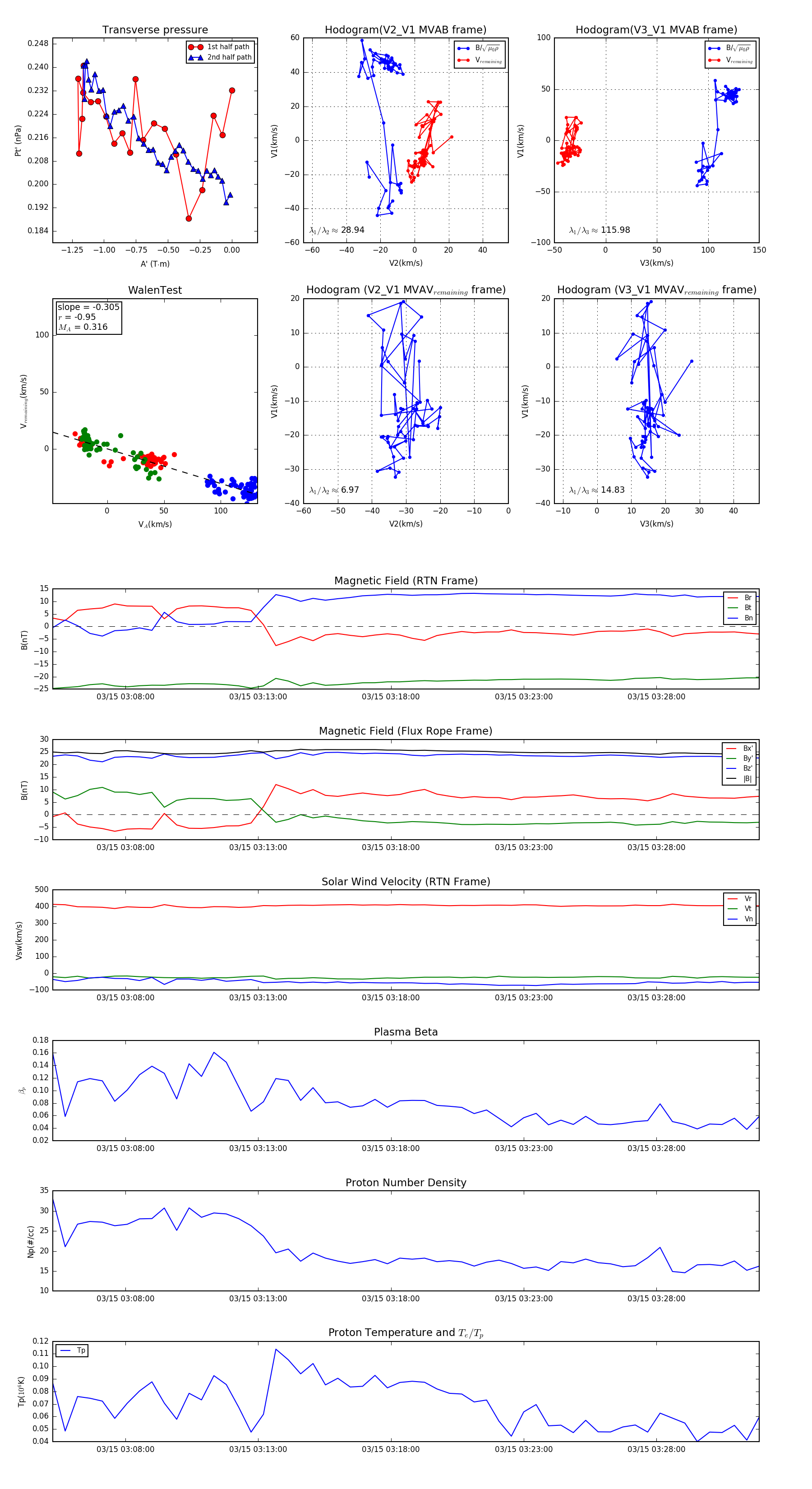
Flux Rope in 2024

Flux Rope Event 2024-03-15 03:05:16 ~ 2024-03-15 03:31:52 (1597 seconds)


plot