HOME   LIST
‹–   –›

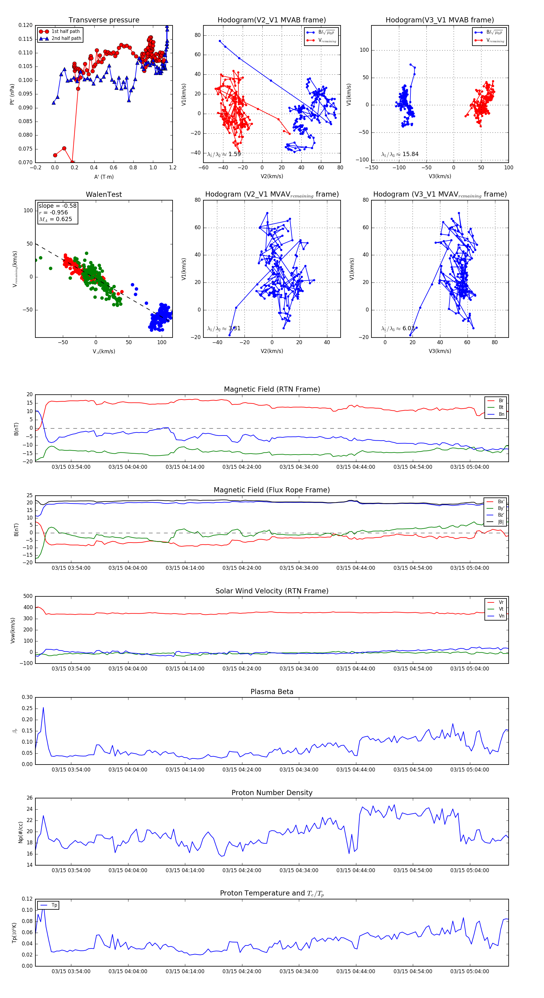
Flux Rope in 2024

Flux Rope Event 2024-03-15 03:47:44 ~ 2024-03-15 05:10:48 (4985 seconds)


plot