HOME   LIST
‹–   –›

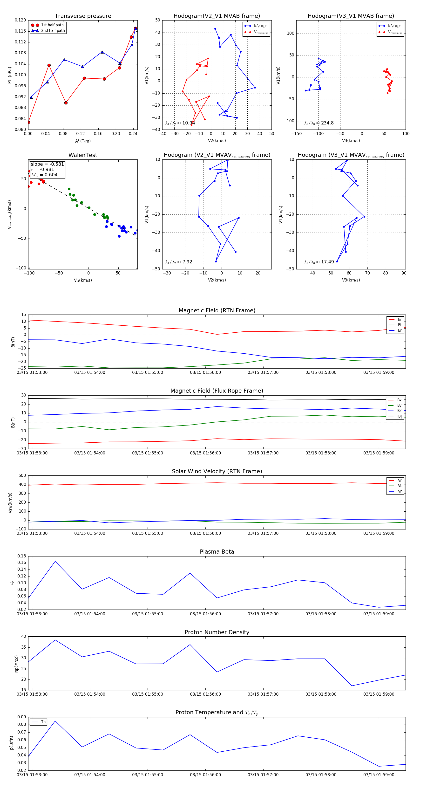
Flux Rope in 2024

Flux Rope Event 2024-03-15 01:52:56 ~ 2024-03-15 01:59:28 (393 seconds)


plot