HOME   LIST
‹–   –›

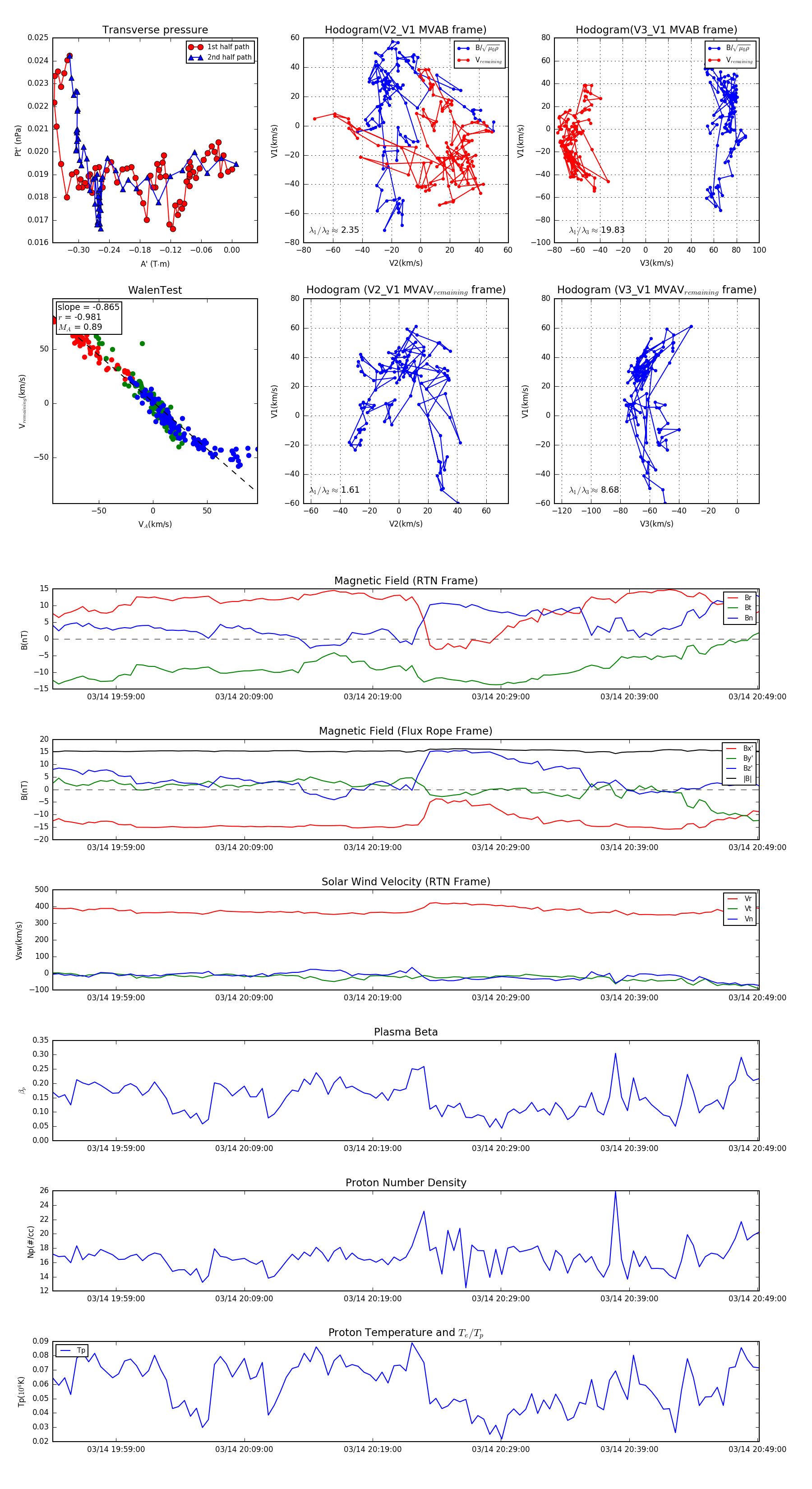
Flux Rope in 2024

Flux Rope Event 2024-03-14 19:54:04 ~ 2024-03-14 20:49:08 (3305 seconds)


plot