HOME   LIST
‹–   –›

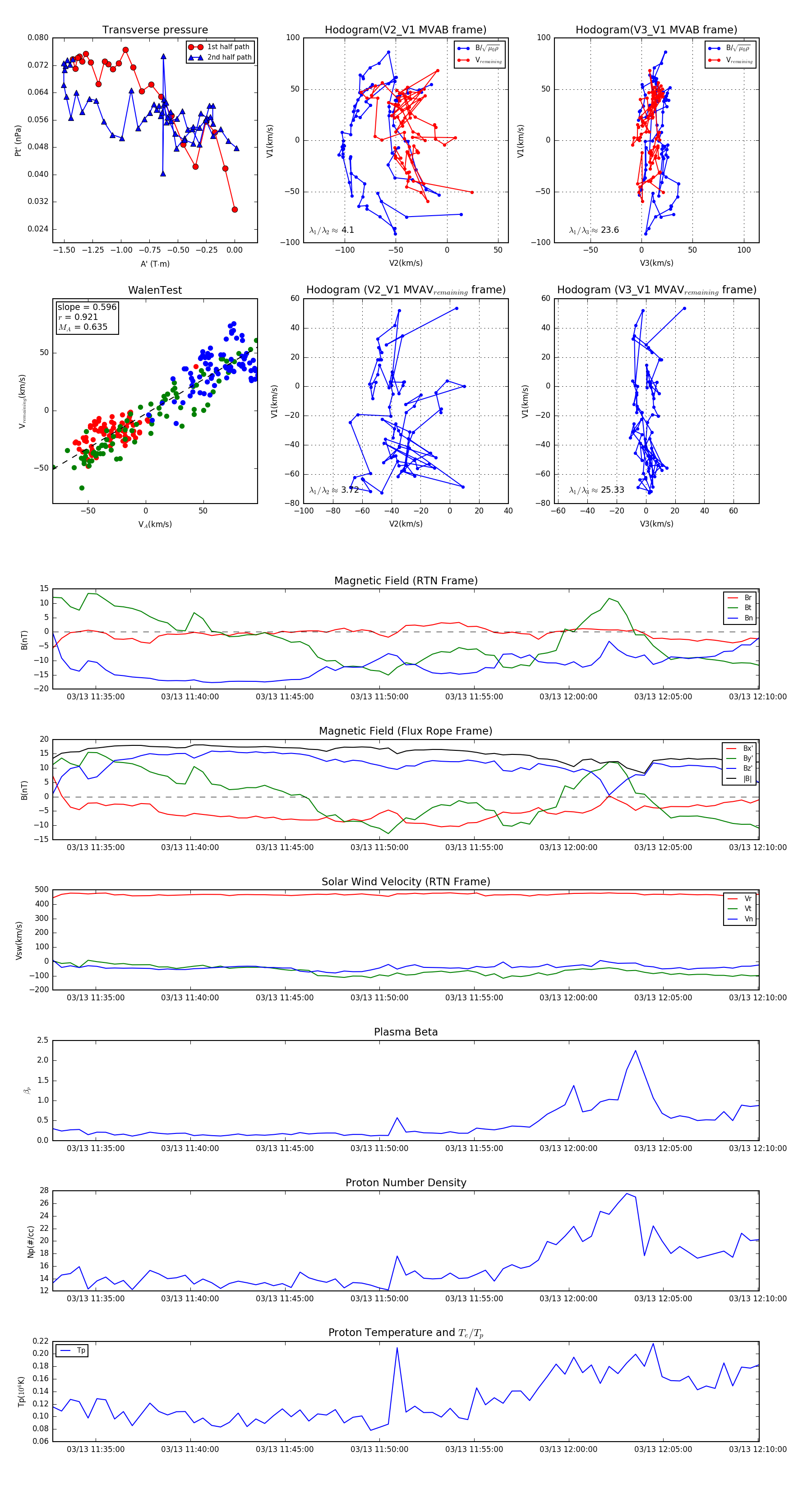
Flux Rope in 2024

Flux Rope Event 2024-03-13 11:32:44 ~ 2024-03-13 12:10:04 (2241 seconds)


plot