HOME   LIST
‹–   –›

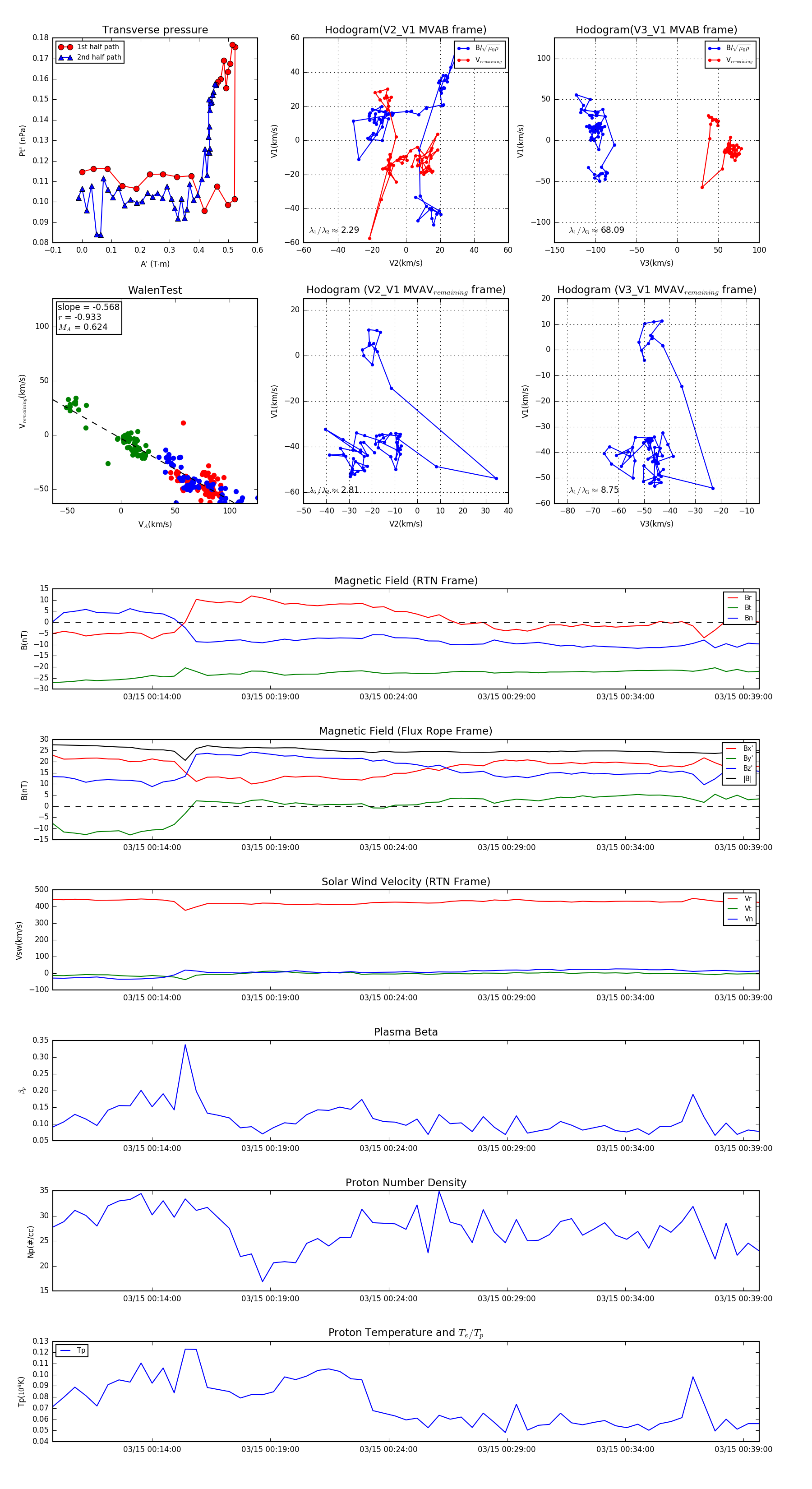
Flux Rope in 2024

Flux Rope Event 2024-03-15 00:09:48 ~ 2024-03-15 00:39:40 (1793 seconds)


plot