HOME   LIST
‹–   –›

Flux Rope in 2024

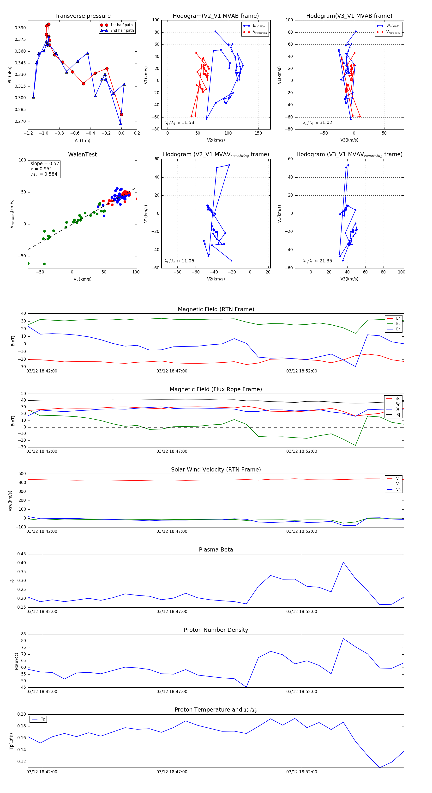
Flux Rope Event 2024-03-12 18:41:28 ~ 2024-03-12 18:55:56 (869 seconds)


plot