HOME   LIST
‹–   –›

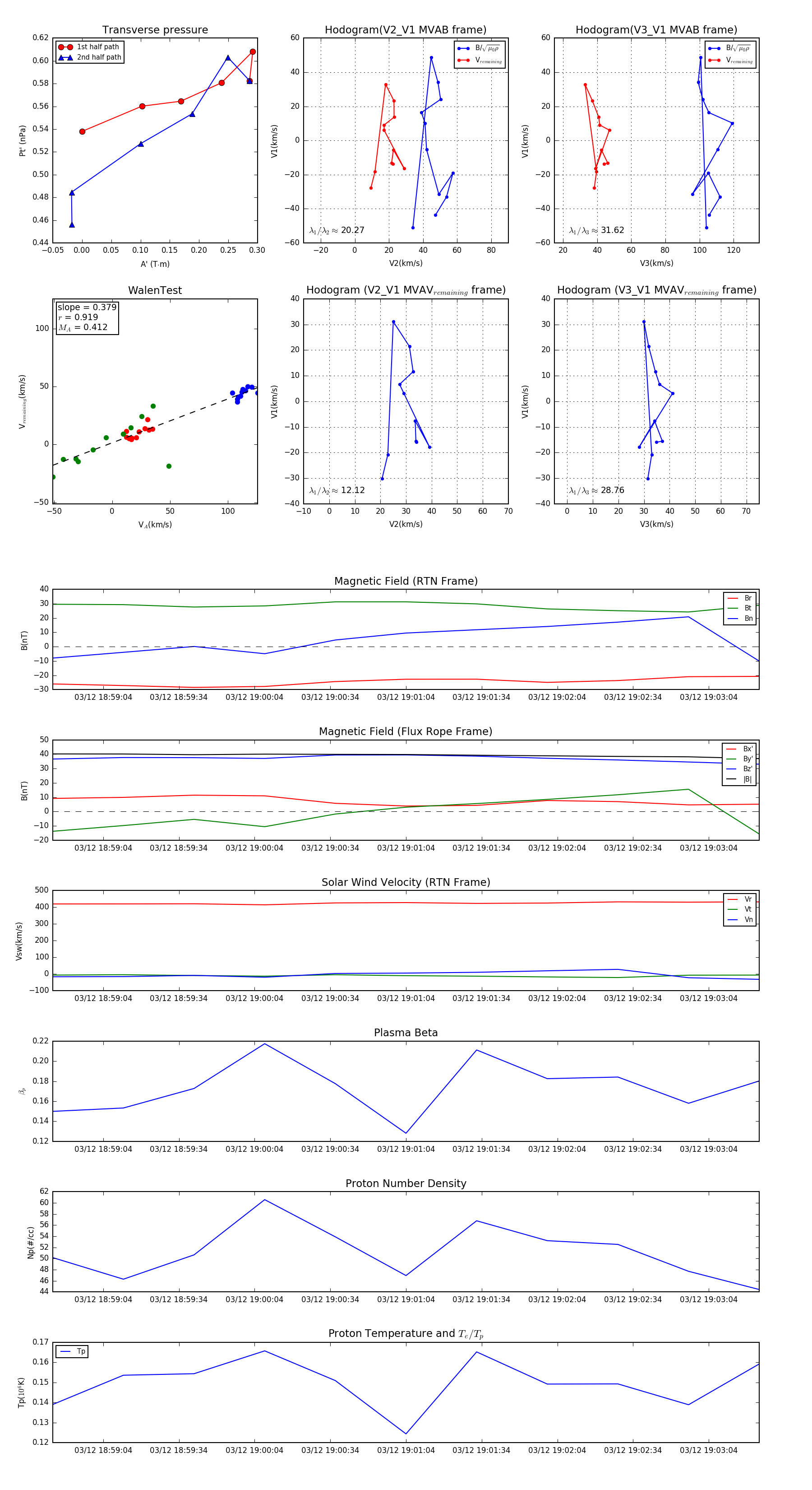
Flux Rope in 2024

Flux Rope Event 2024-03-12 18:58:44 ~ 2024-03-12 19:03:24 (281 seconds)


plot