HOME   LIST
‹–   –›

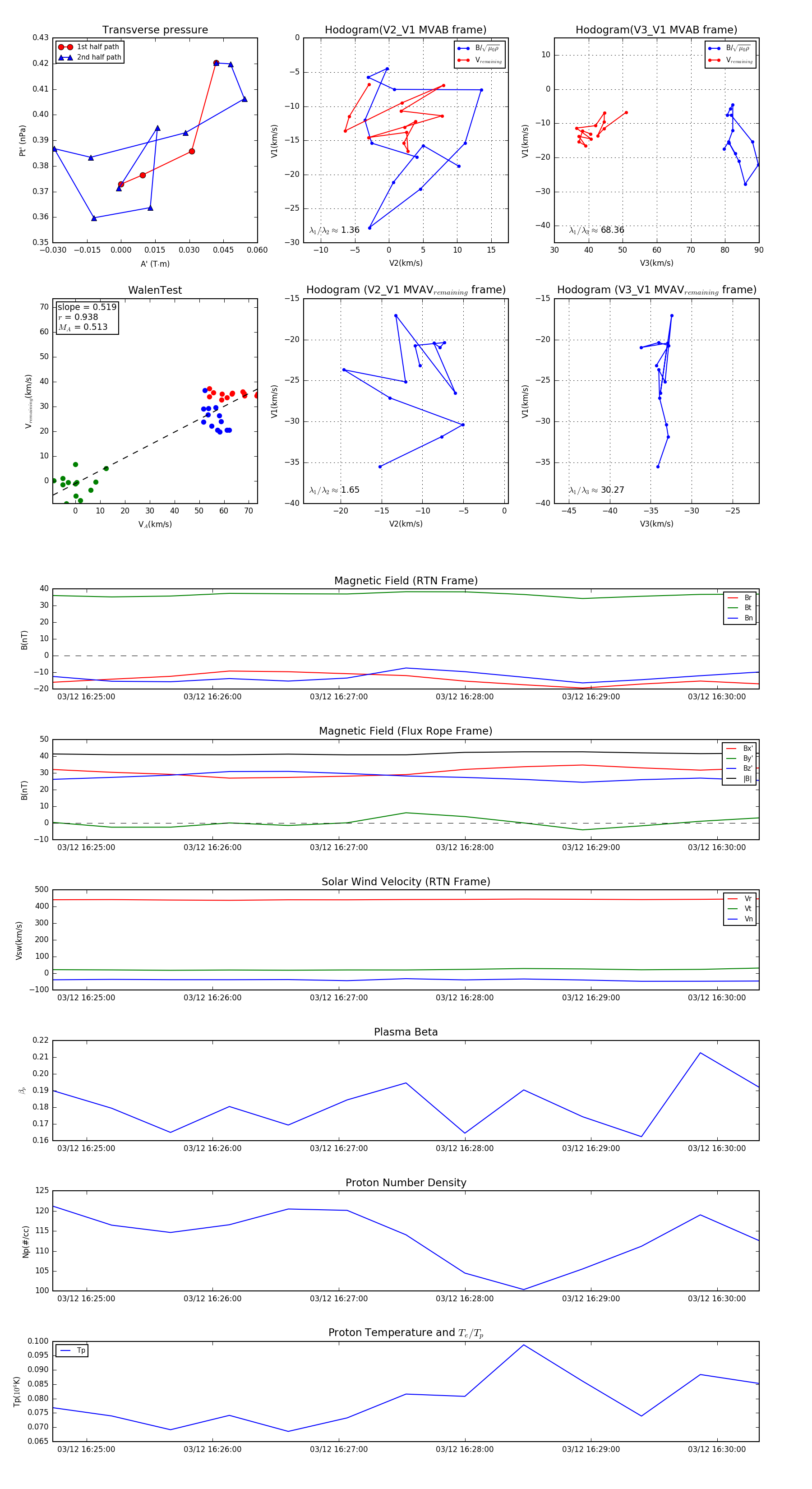
Flux Rope in 2024

Flux Rope Event 2024-03-12 16:24:44 ~ 2024-03-12 16:30:20 (337 seconds)


plot