HOME   LIST
‹–   –›

Flux Rope in 2024

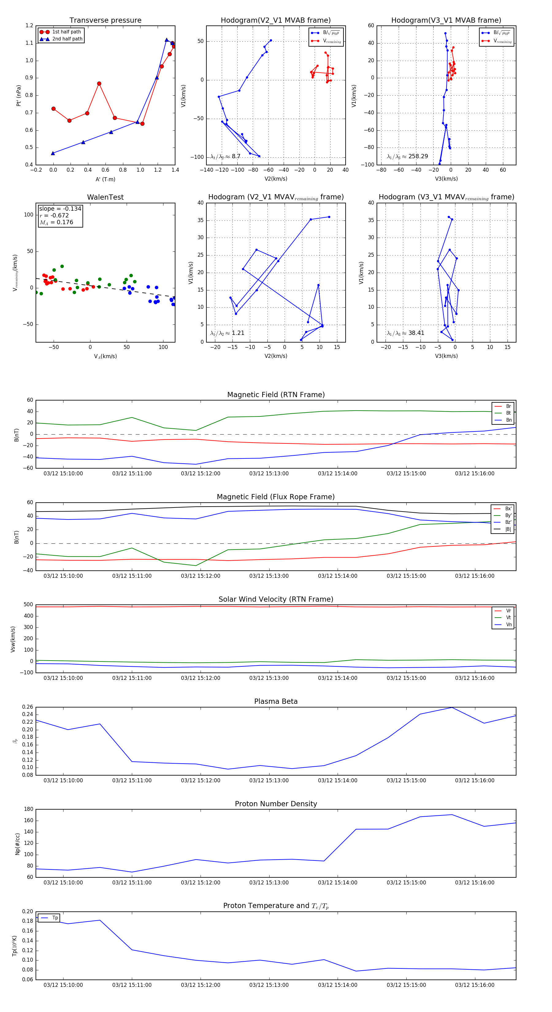
Flux Rope Event 2024-03-12 15:09:36 ~ 2024-03-12 15:16:36 (421 seconds)


plot