HOME   LIST
‹–   –›

Flux Rope in 2024

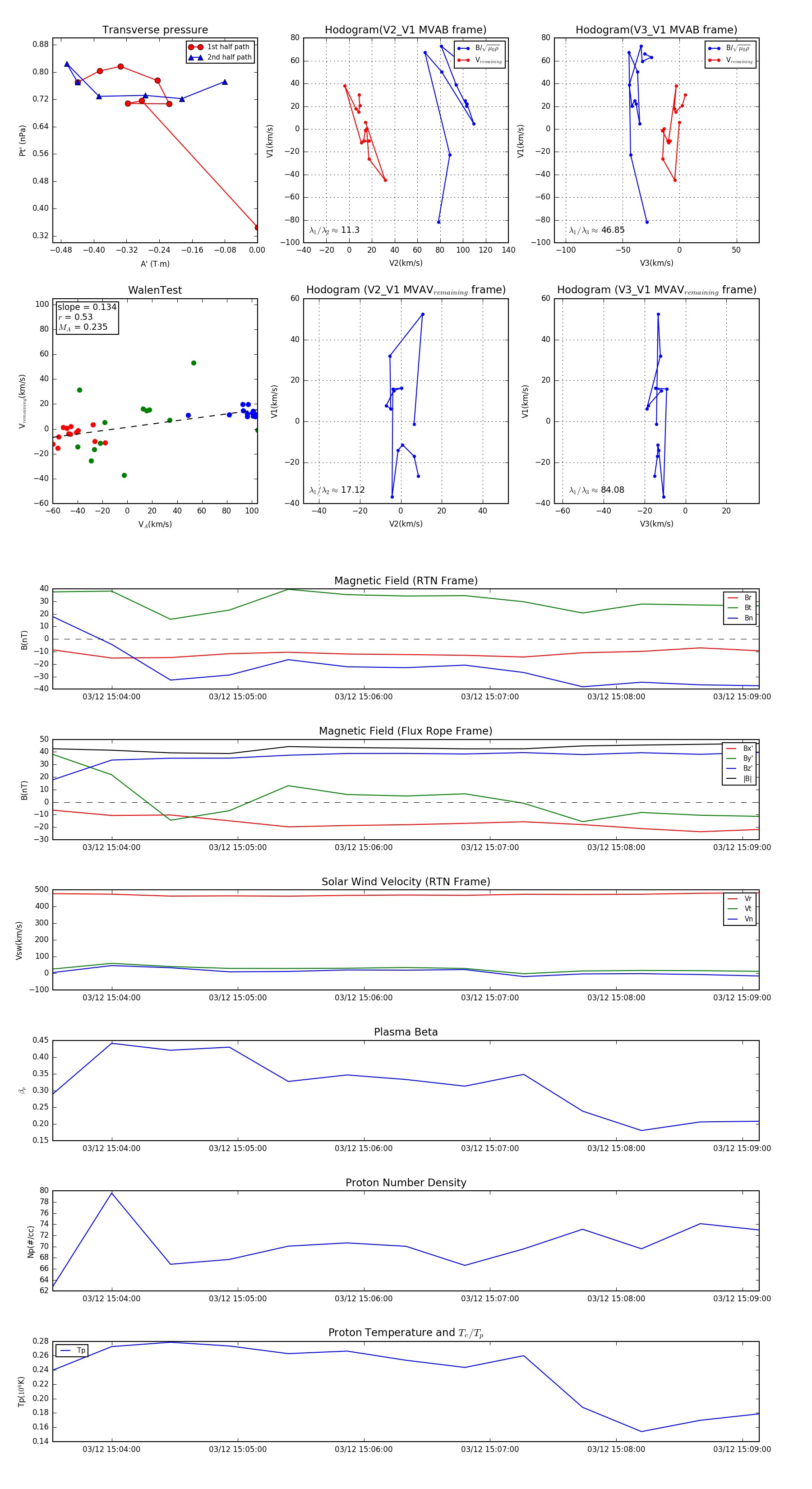
Flux Rope Event 2024-03-12 15:03:32 ~ 2024-03-12 15:09:08 (337 seconds)


plot