HOME   LIST
‹–   –›

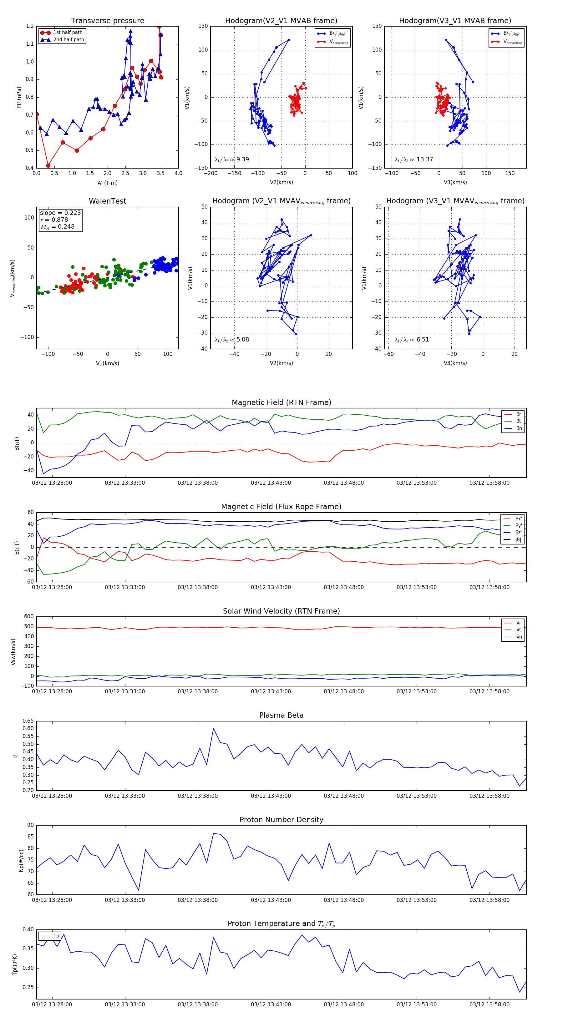
Flux Rope in 2024

Flux Rope Event 2024-03-12 13:26:56 ~ 2024-03-12 14:00:32 (2017 seconds)


plot