HOME   LIST
‹–   –›

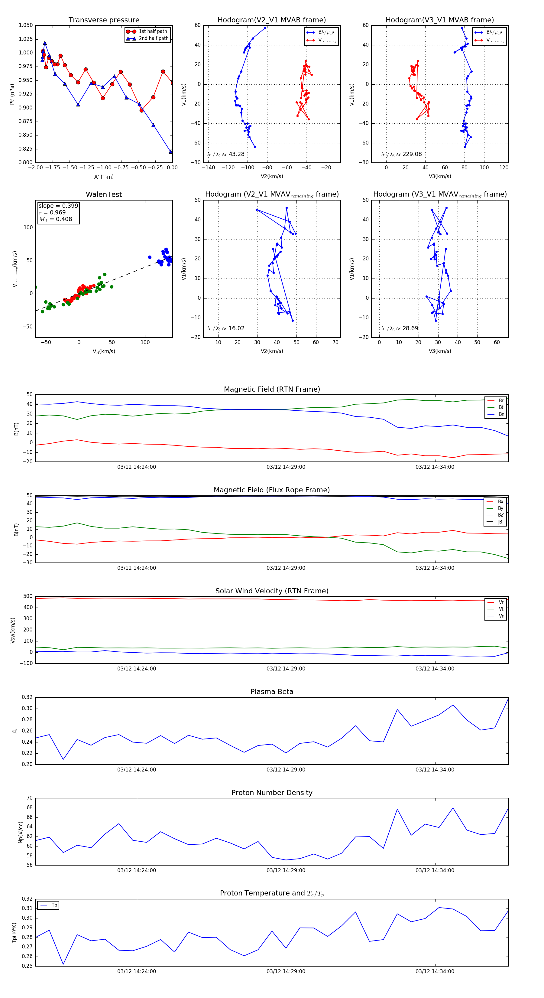
Flux Rope in 2024

Flux Rope Event 2024-03-12 14:20:36 ~ 2024-03-12 14:36:28 (953 seconds)


plot