HOME   LIST
‹–   –›

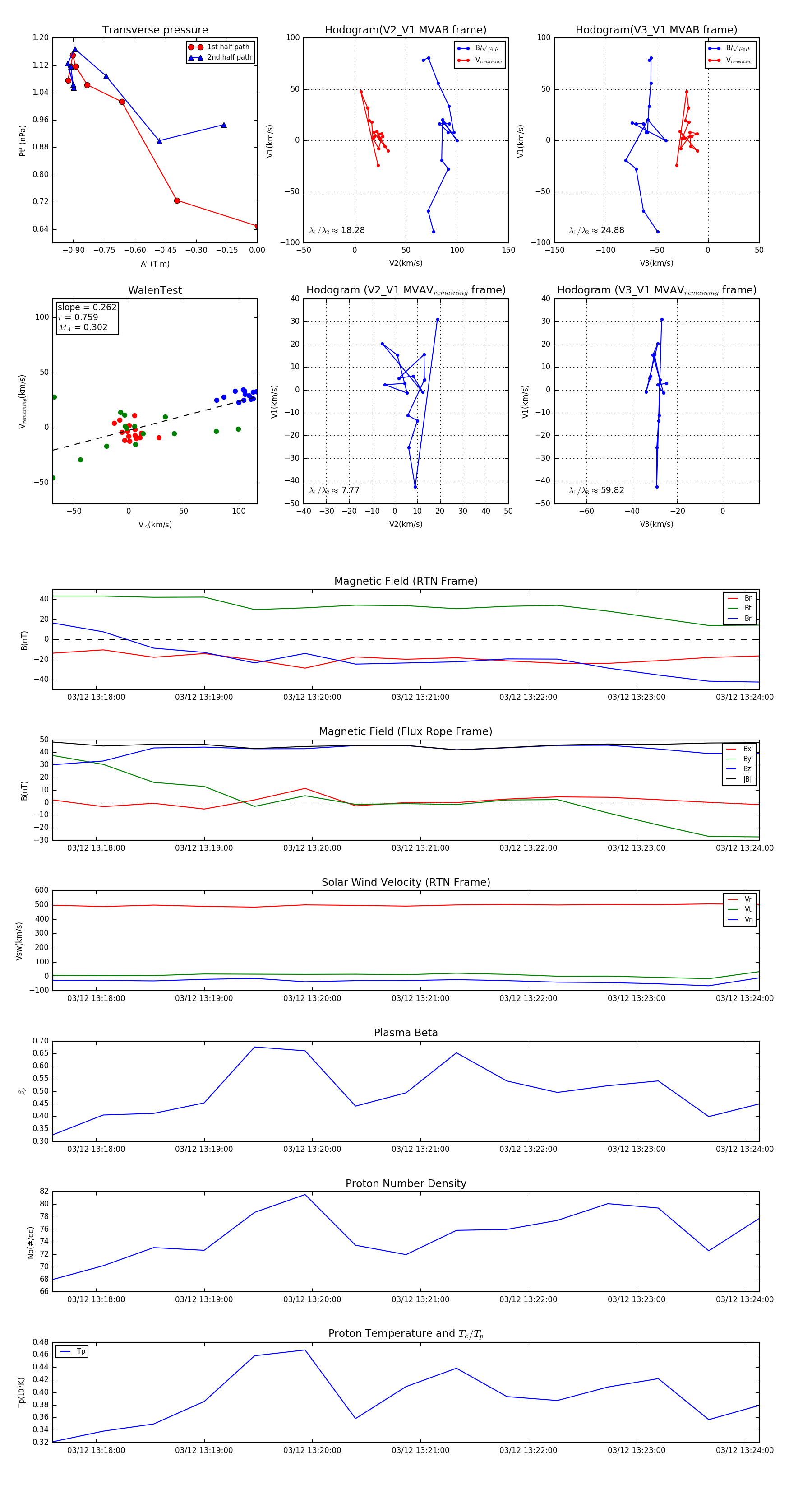
Flux Rope in 2024

Flux Rope Event 2024-03-12 13:17:36 ~ 2024-03-12 13:24:08 (393 seconds)


plot