HOME   LIST
‹–   –›

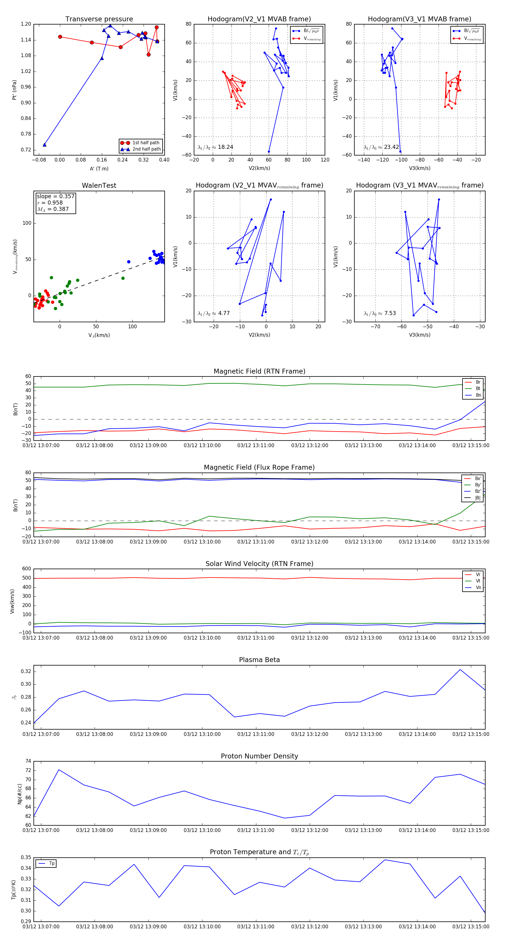
Flux Rope in 2024

Flux Rope Event 2024-03-12 13:06:52 ~ 2024-03-12 13:15:16 (505 seconds)


plot