HOME   LIST
‹–   –›

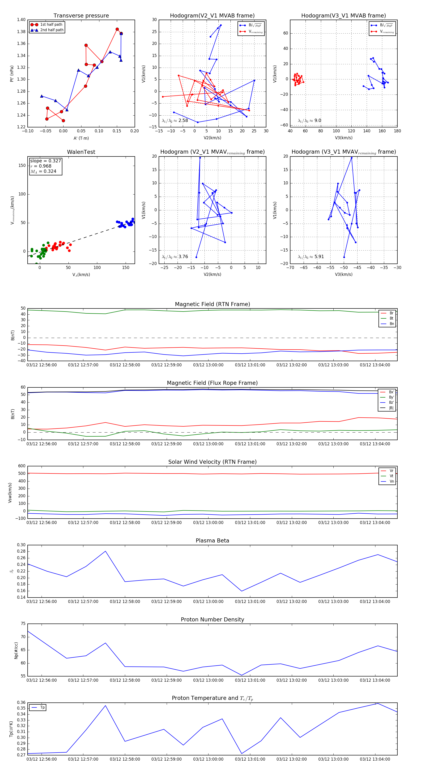
Flux Rope in 2024

Flux Rope Event 2024-03-12 12:55:40 ~ 2024-03-12 13:04:32 (533 seconds)


plot