HOME   LIST
‹–   –›

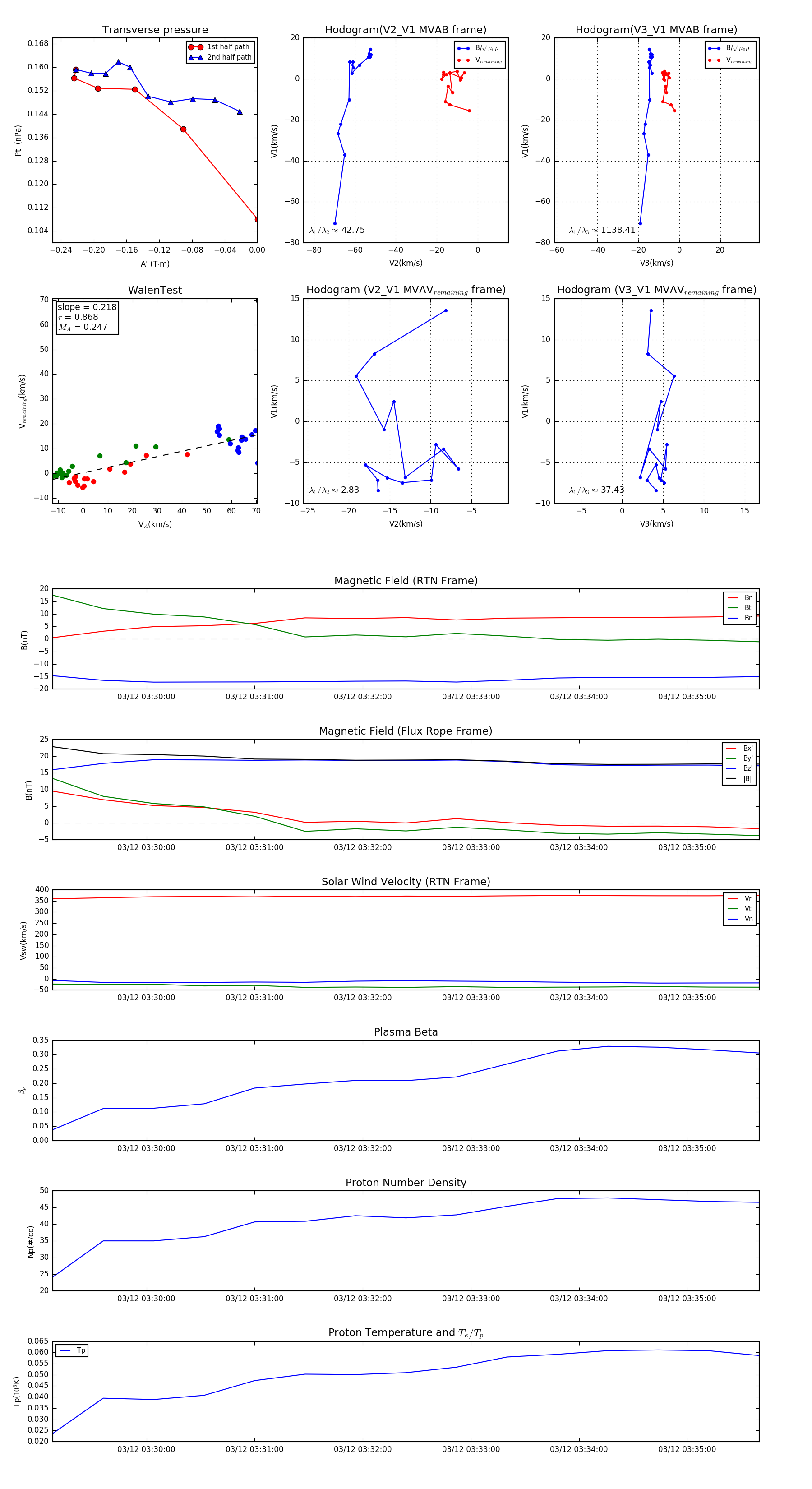
Flux Rope in 2024

Flux Rope Event 2024-03-12 03:29:08 ~ 2024-03-12 03:35:40 (393 seconds)


plot