HOME   LIST
‹–   –›

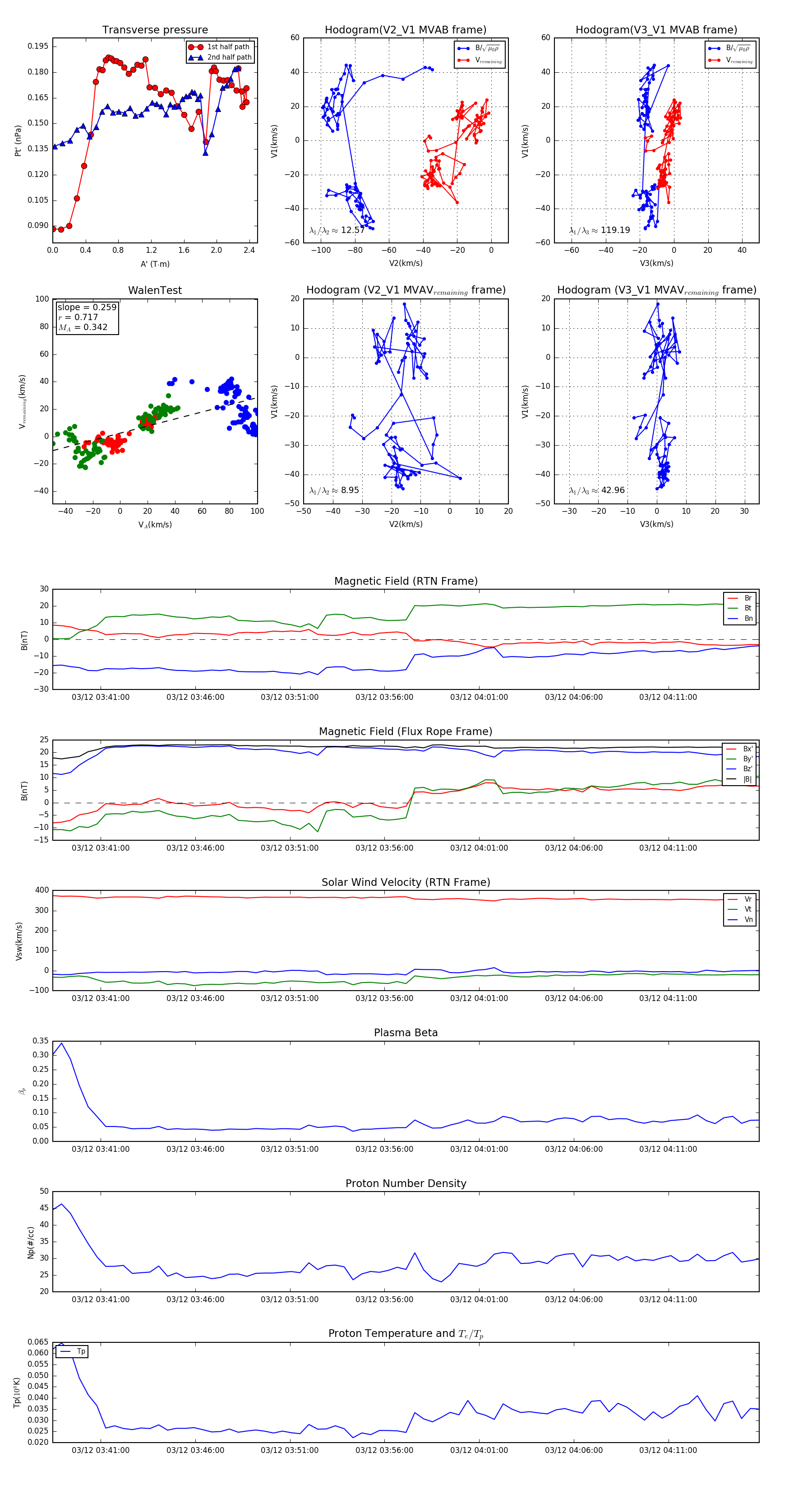
Flux Rope in 2024

Flux Rope Event 2024-03-12 03:38:28 ~ 2024-03-12 04:15:48 (2241 seconds)


plot