HOME   LIST
‹–   –›

Flux Rope in 2024

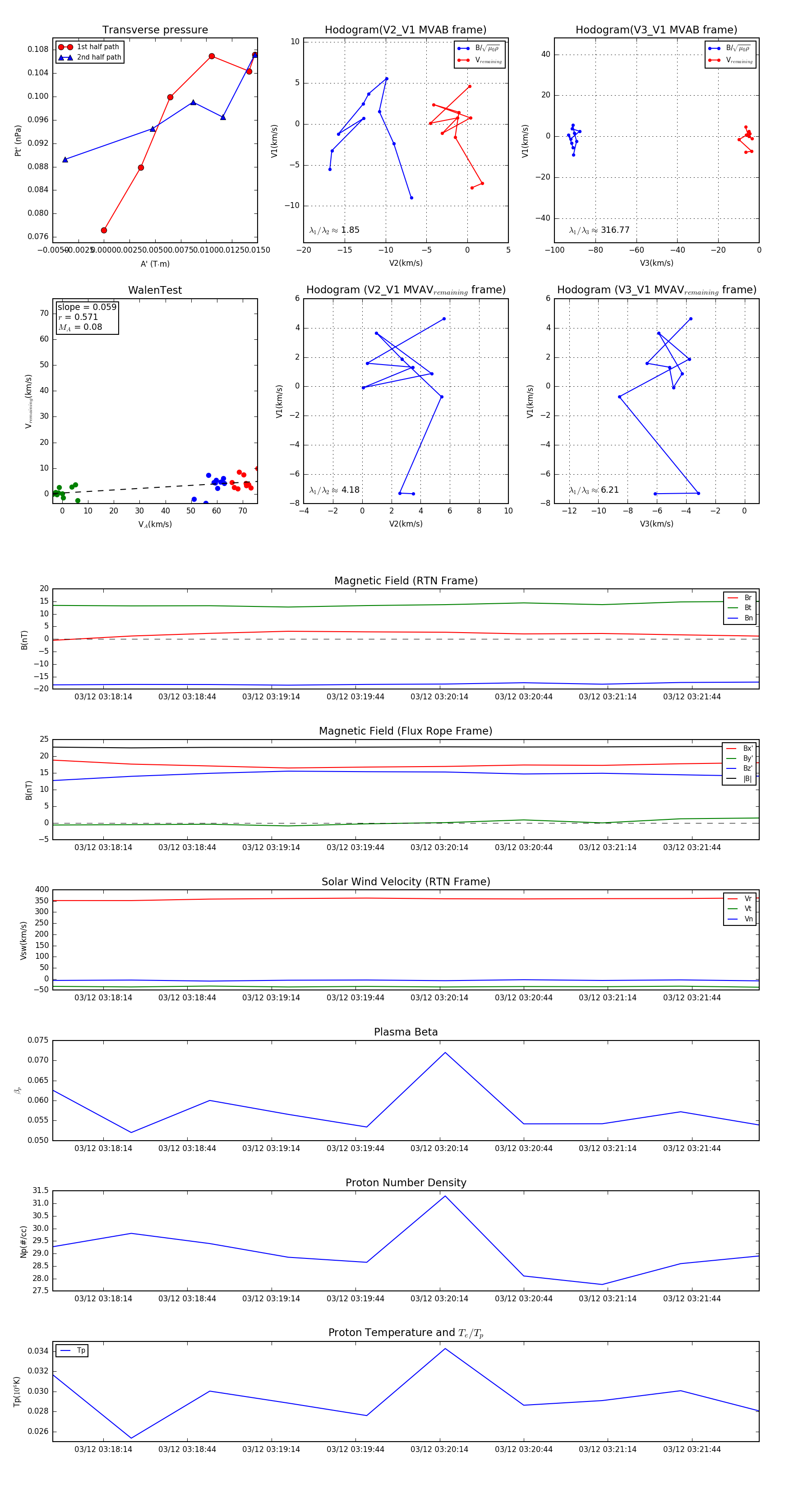
Flux Rope Event 2024-03-12 03:17:56 ~ 2024-03-12 03:22:08 (253 seconds)


plot