HOME   LIST
‹–   –›

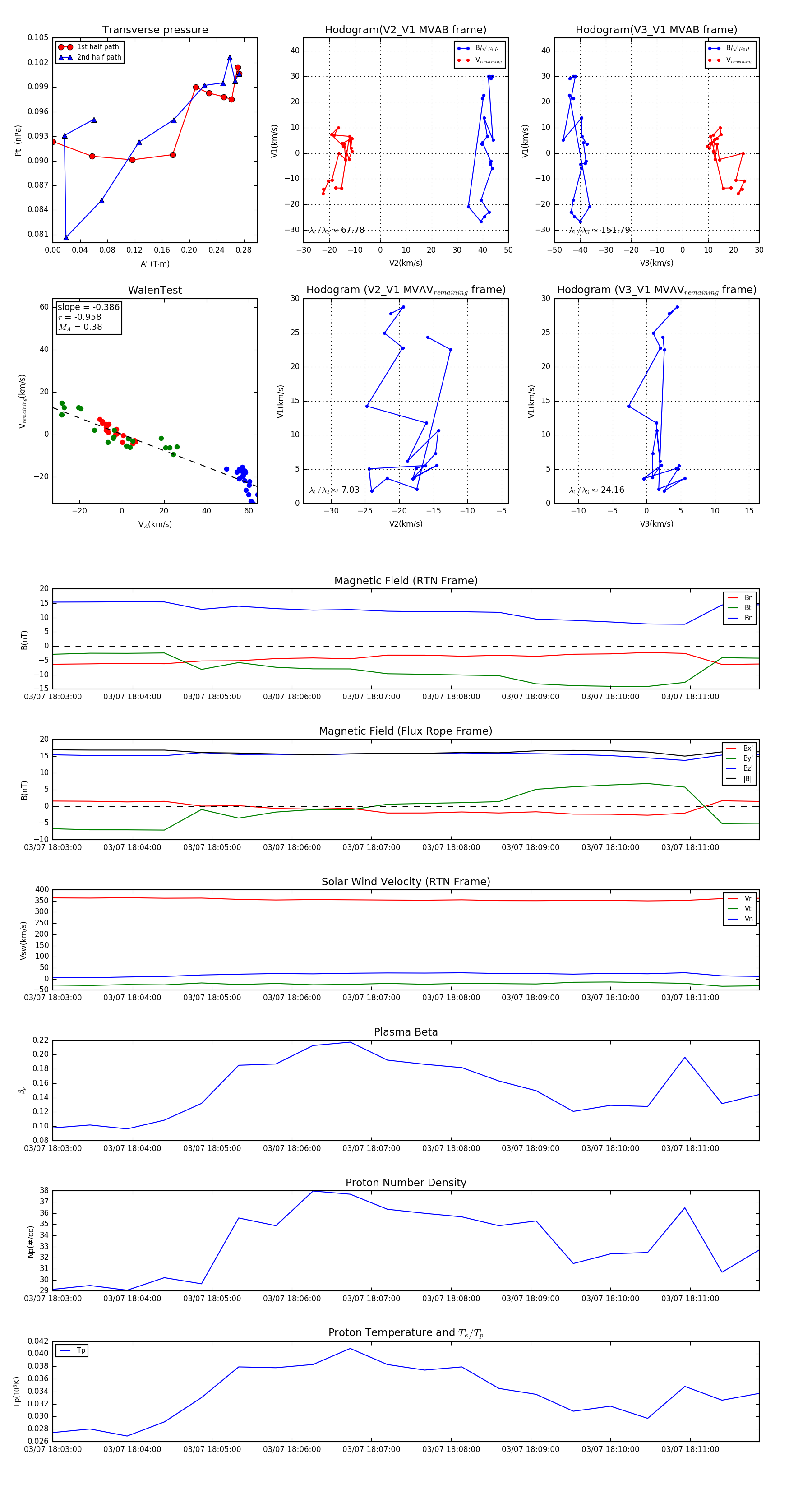
Flux Rope in 2024

Flux Rope Event 2024-03-07 18:03:00 ~ 2024-03-07 18:11:52 (533 seconds)


plot