HOME   LIST
‹–   –›

Flux Rope in 2024

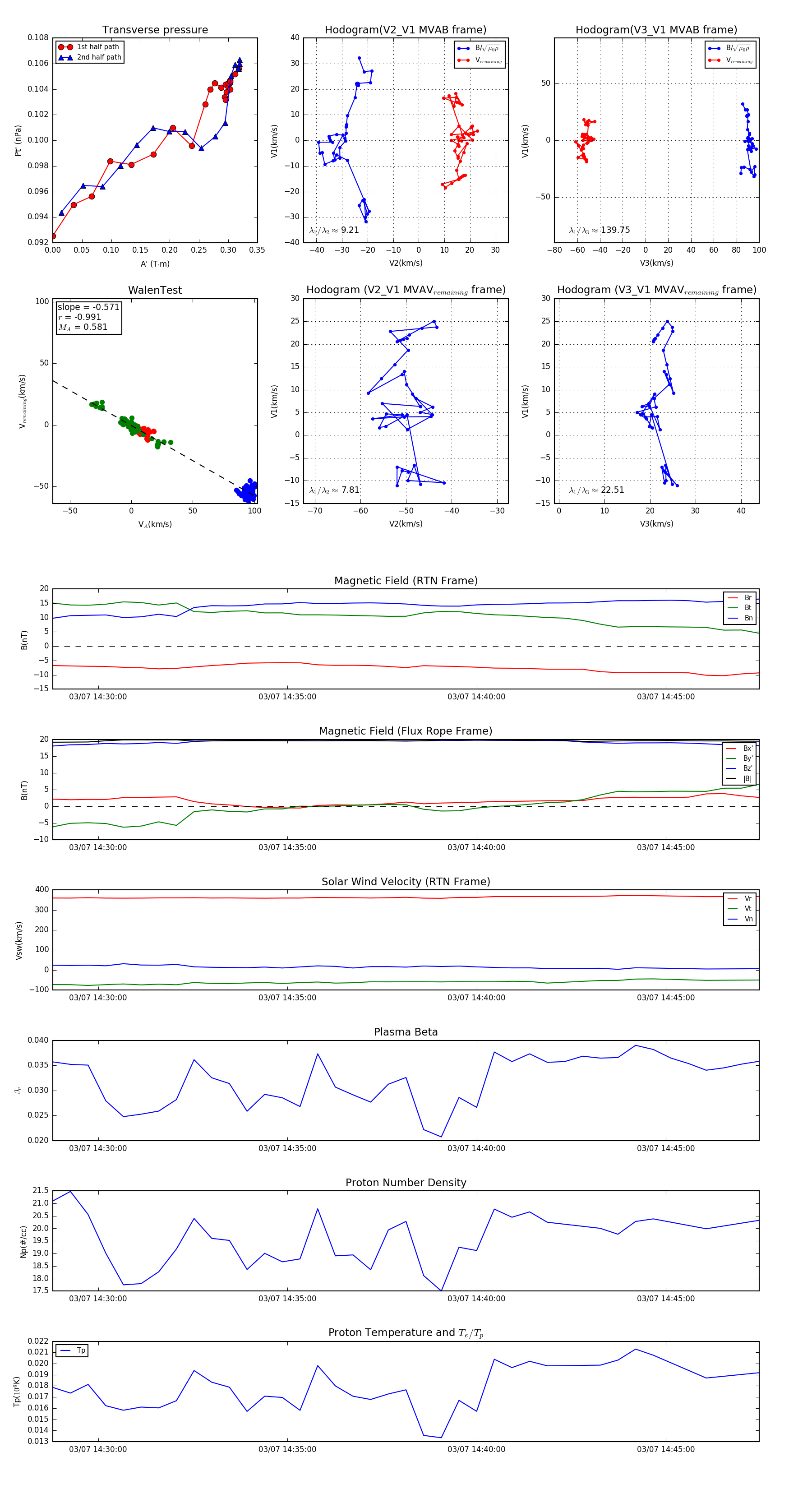
Flux Rope Event 2024-03-07 14:28:48 ~ 2024-03-07 14:47:28 (1121 seconds)


plot