HOME   LIST
‹–   –›

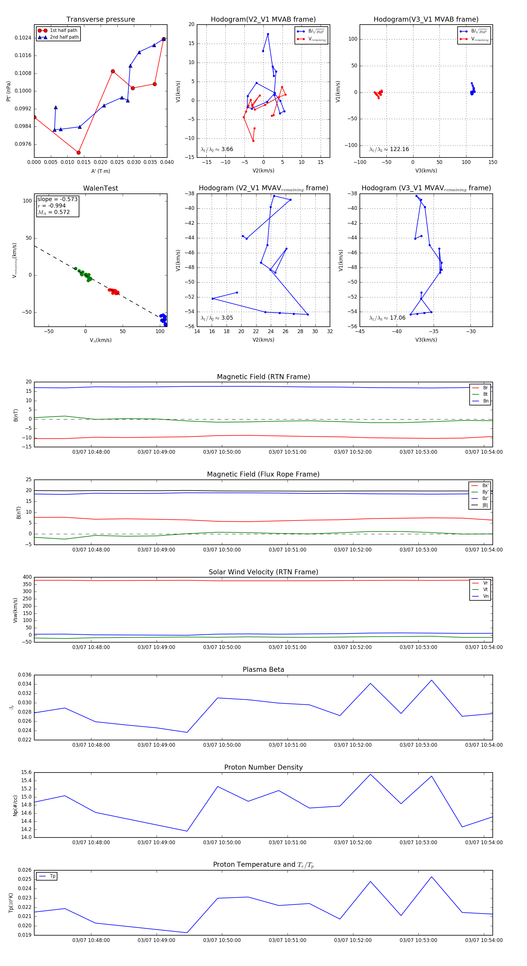
Flux Rope in 2024

Flux Rope Event 2024-03-07 10:47:08 ~ 2024-03-07 10:54:08 (421 seconds)


plot