HOME   LIST
‹–   –›

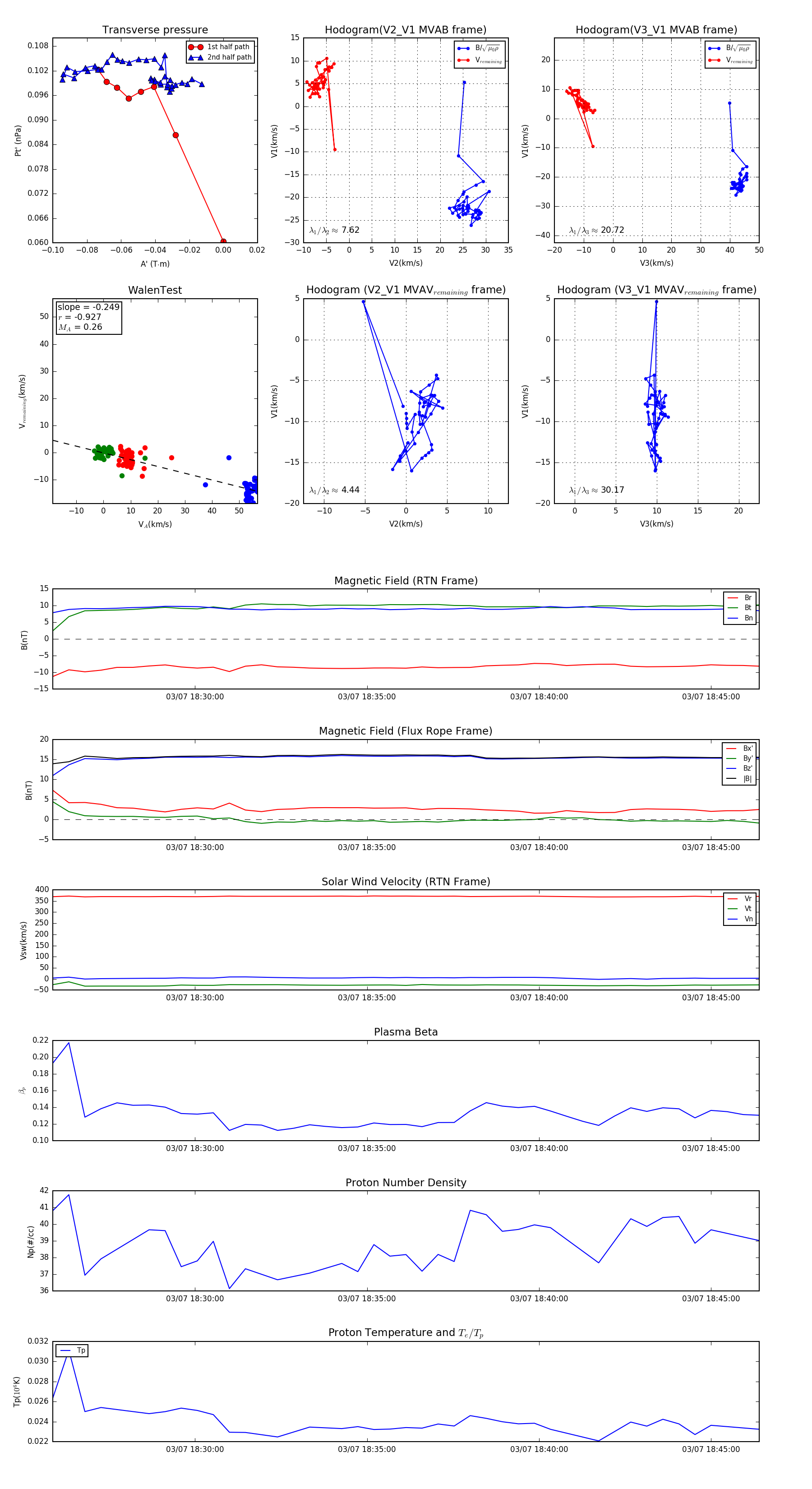
Flux Rope in 2024

Flux Rope Event 2024-03-07 18:25:52 ~ 2024-03-07 18:46:24 (1233 seconds)


plot