HOME   LIST
‹–   –›

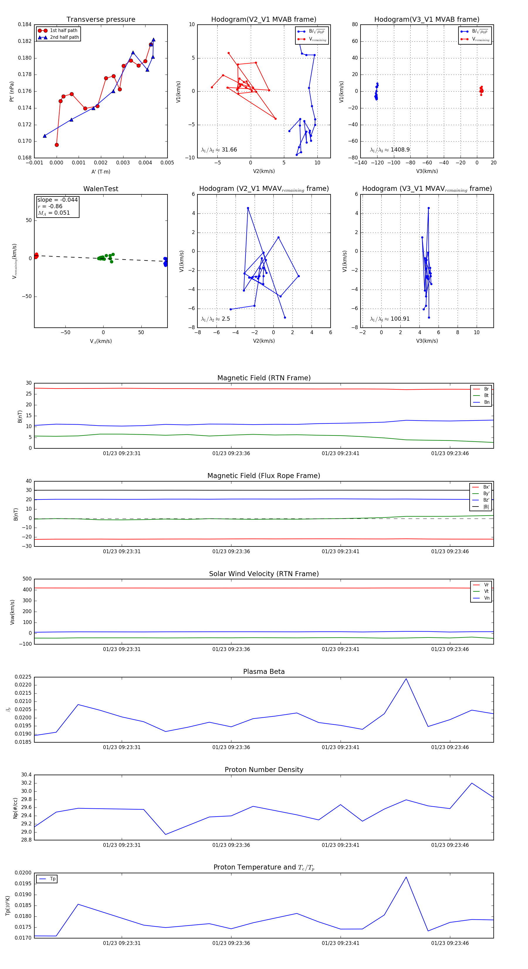
Flux Rope in 2024

Flux Rope Event 2024-01-23 09:23:27 ~ 2024-01-23 09:23:48 (22 seconds)


plot