HOME   LIST
‹–   –›

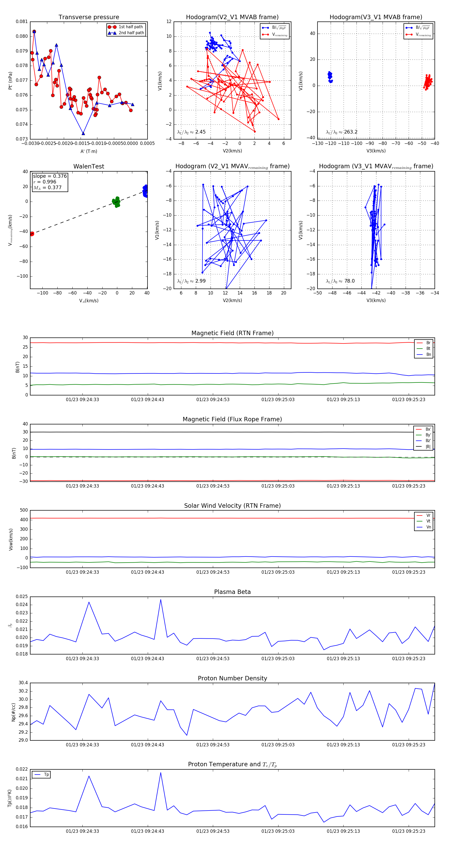
Flux Rope in 2024

Flux Rope Event 2024-01-23 09:24:25 ~ 2024-01-23 09:25:27 (63 seconds)


plot