HOME   LIST
‹–   –›

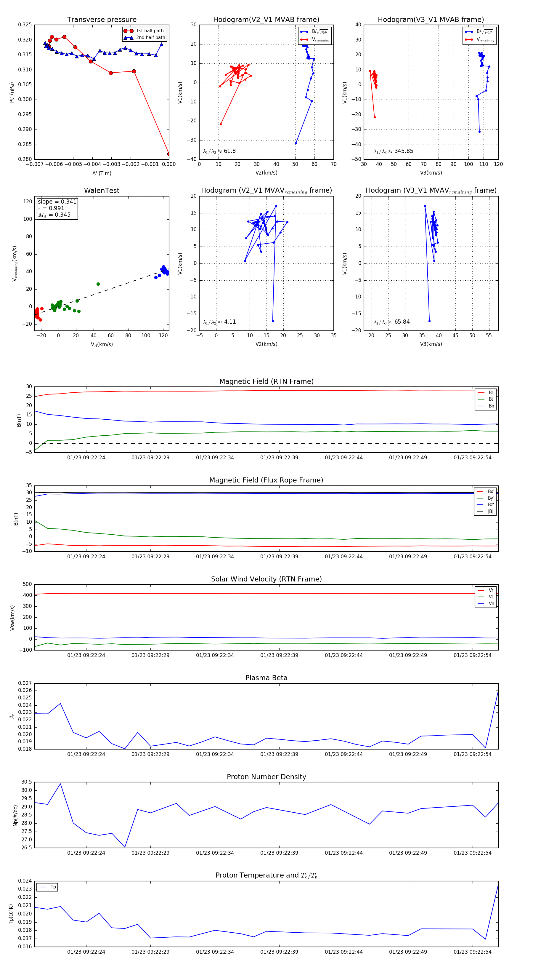
Flux Rope in 2024

Flux Rope Event 2024-01-23 09:22:20 ~ 2024-01-23 09:22:56 (37 seconds)


plot