HOME   LIST
‹–   –›

Flux Rope in 2024

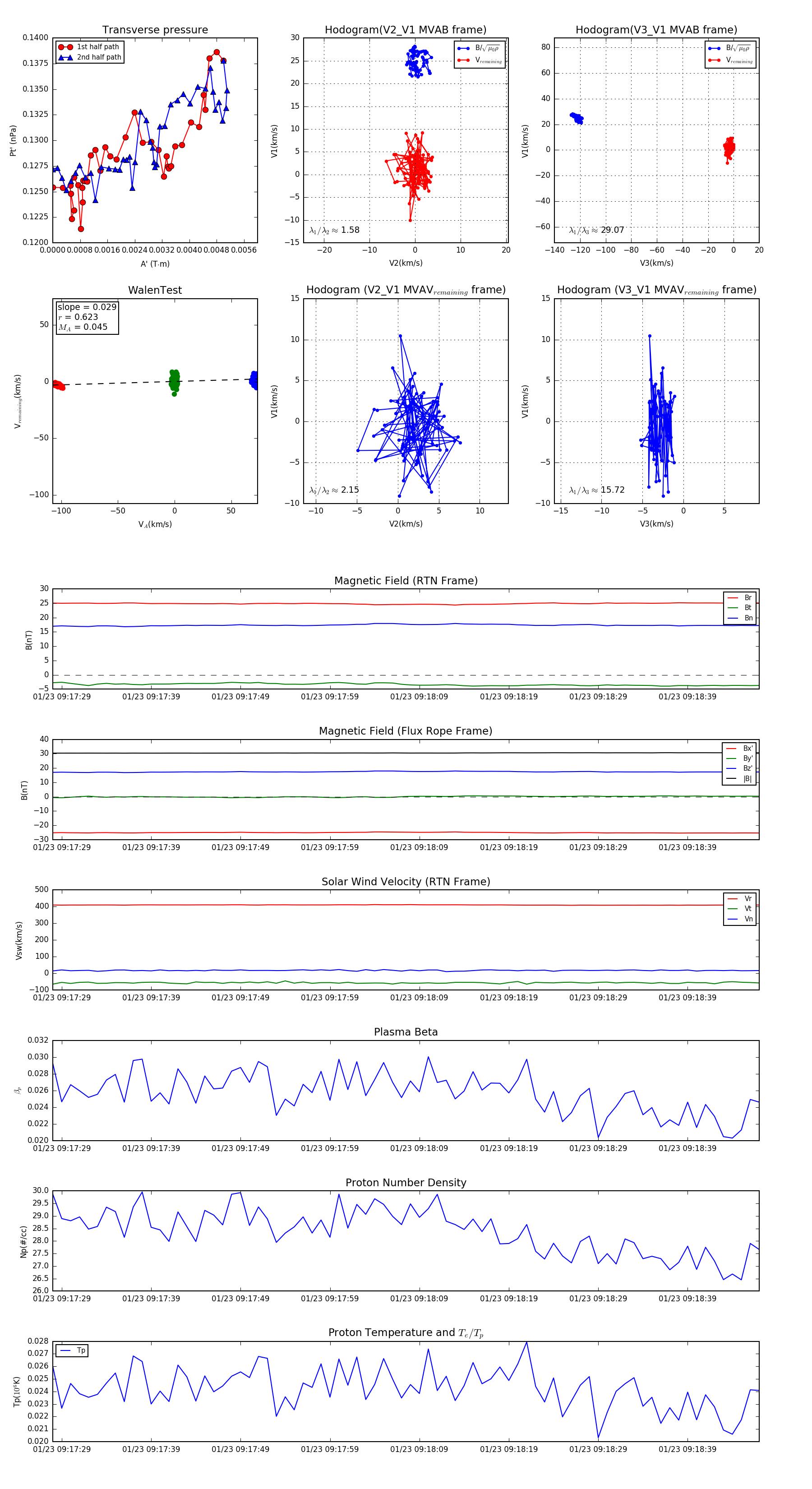
Flux Rope Event 2024-01-23 09:17:28 ~ 2024-01-23 09:18:47 (80 seconds)


plot