HOME   LIST
‹–   –›

Flux Rope in 2024

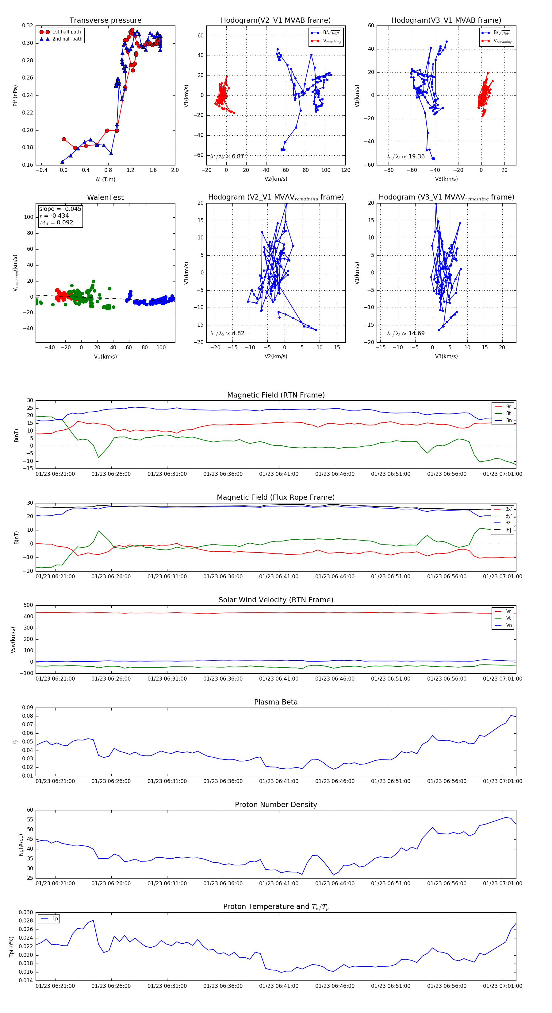
Flux Rope Event 2024-01-23 06:19:16 ~ 2024-01-23 07:02:12 (2577 seconds)


plot