HOME   LIST
‹–   –›

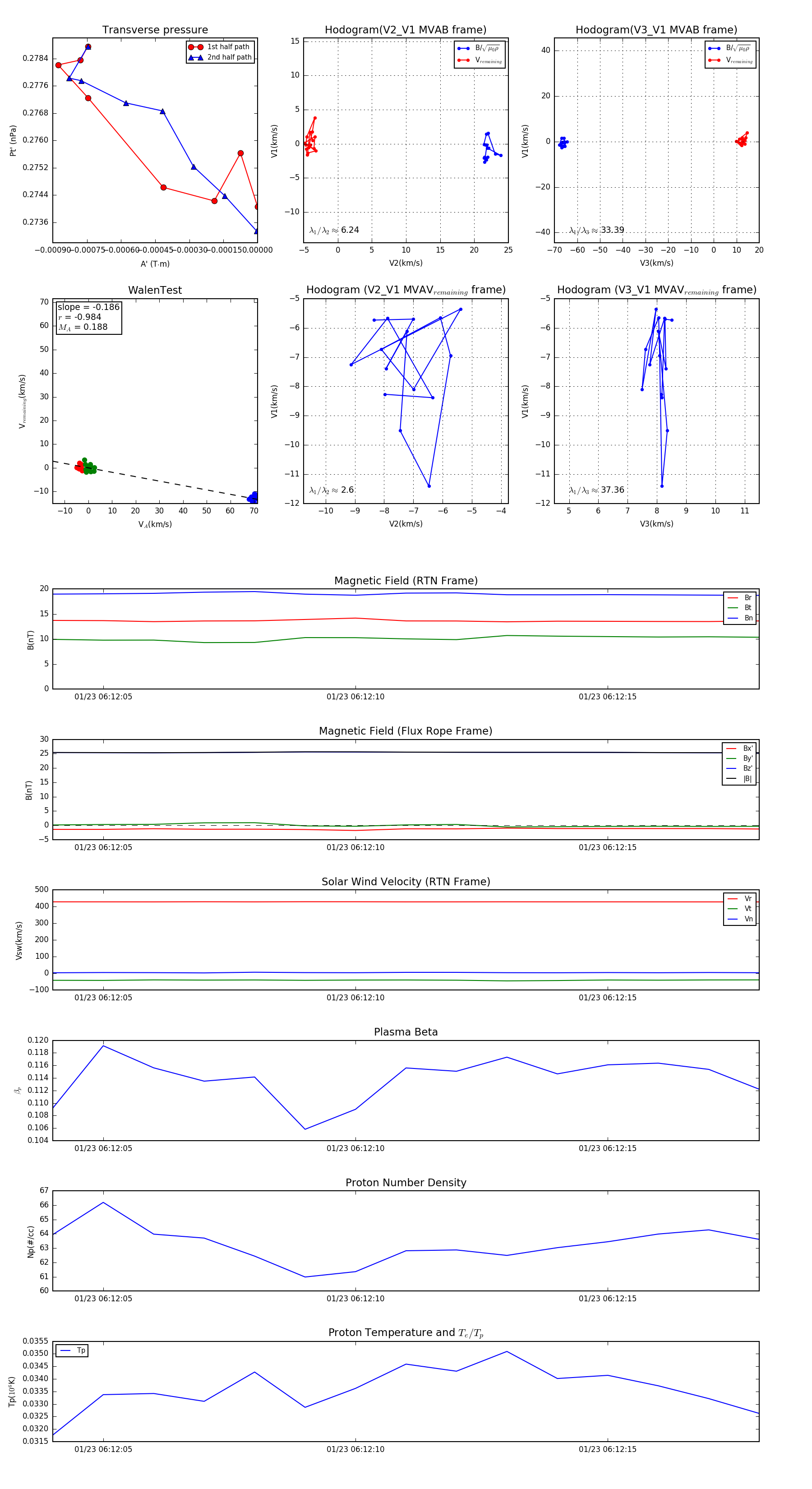
Flux Rope in 2024

Flux Rope Event 2024-01-23 06:12:04 ~ 2024-01-23 06:12:18 (15 seconds)


plot