HOME   LIST
‹–   –›

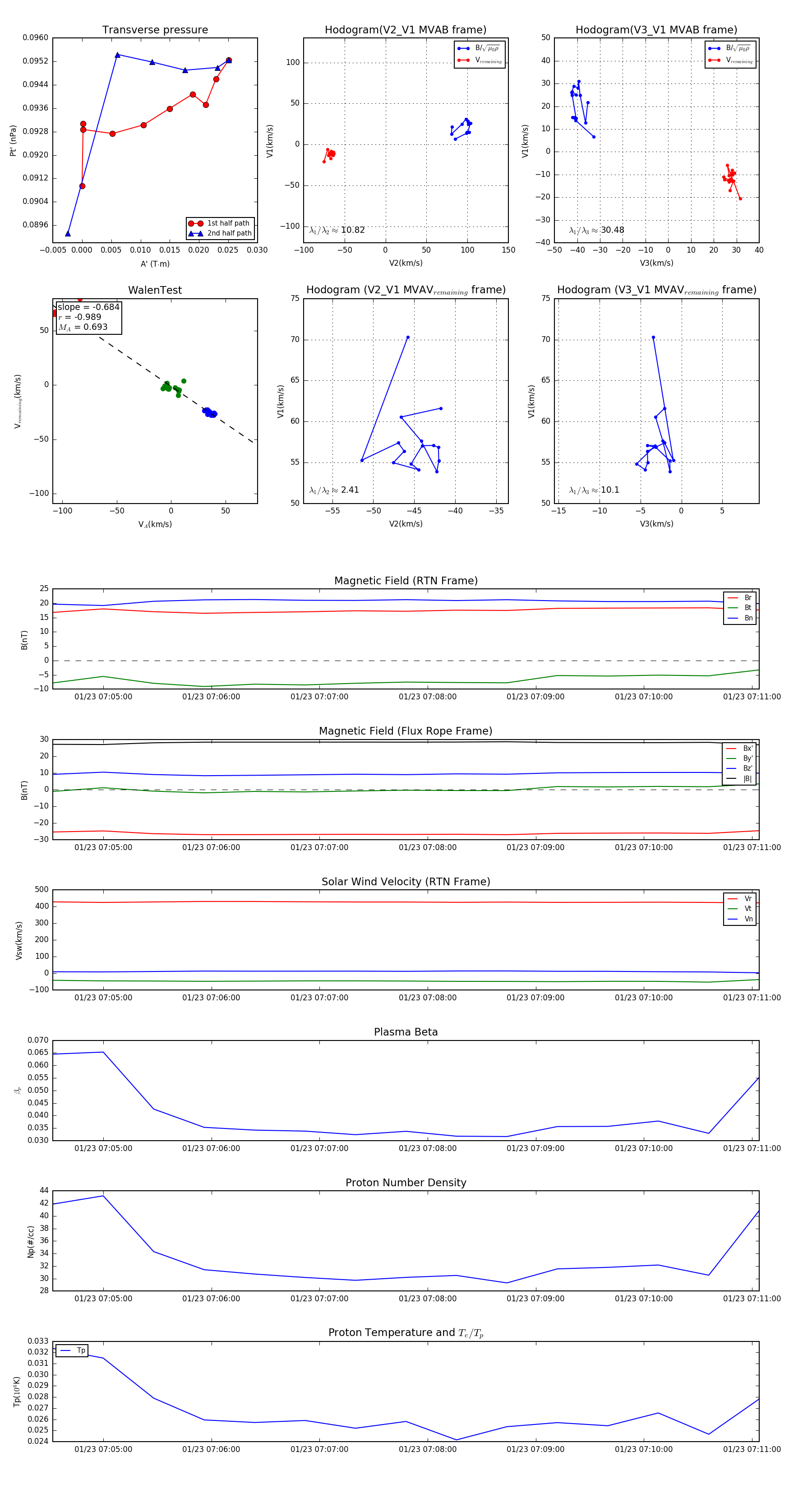
Flux Rope in 2024

Flux Rope Event 2024-01-23 07:04:32 ~ 2024-01-23 07:11:04 (393 seconds)


plot