HOME   LIST
‹–   –›

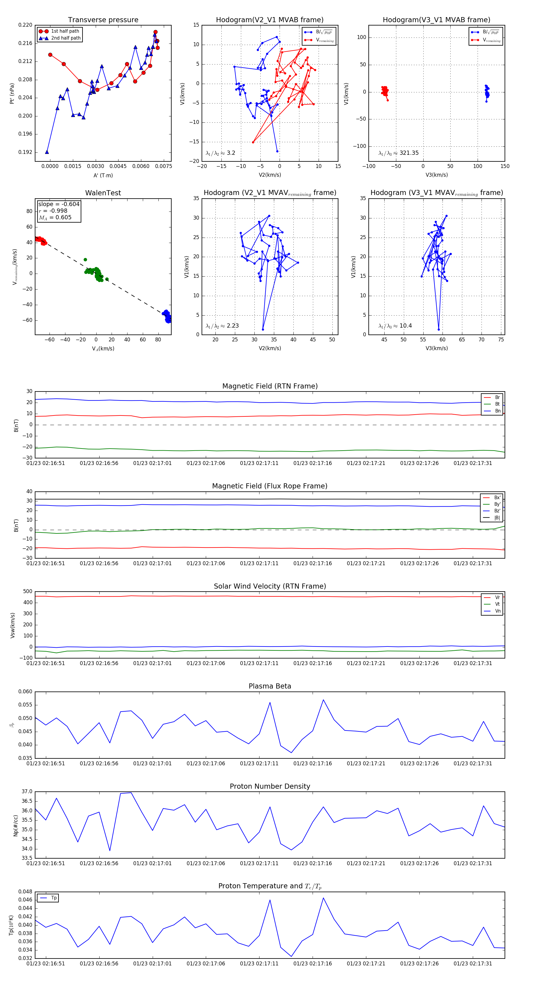
Flux Rope in 2024

Flux Rope Event 2024-01-23 02:16:50 ~ 2024-01-23 02:17:34 (45 seconds)


plot