HOME   LIST
‹–   –›

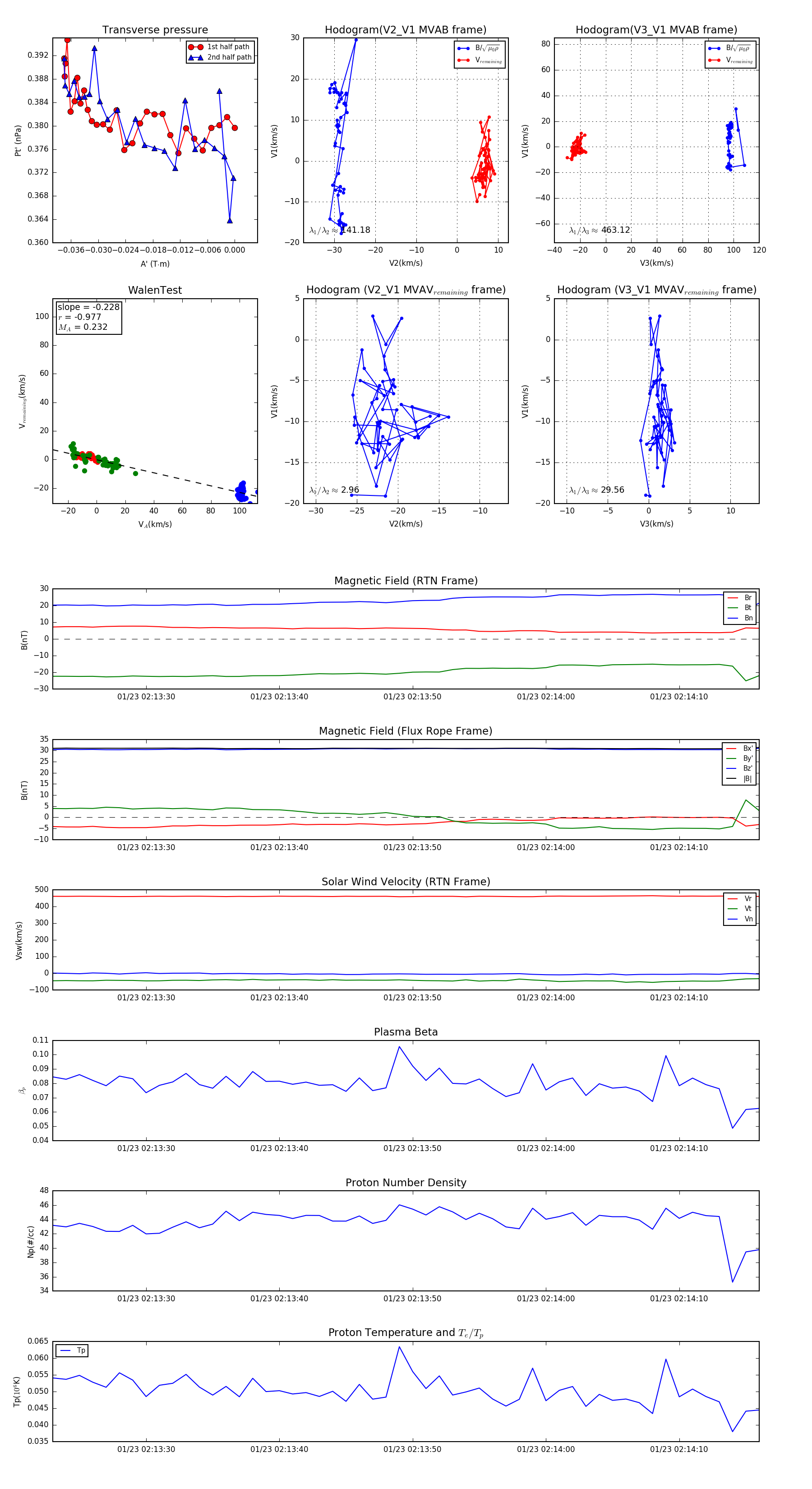
Flux Rope in 2024

Flux Rope Event 2024-01-23 02:13:23 ~ 2024-01-23 02:14:16 (54 seconds)


plot