HOME   LIST
‹–   –›

Flux Rope in 2024

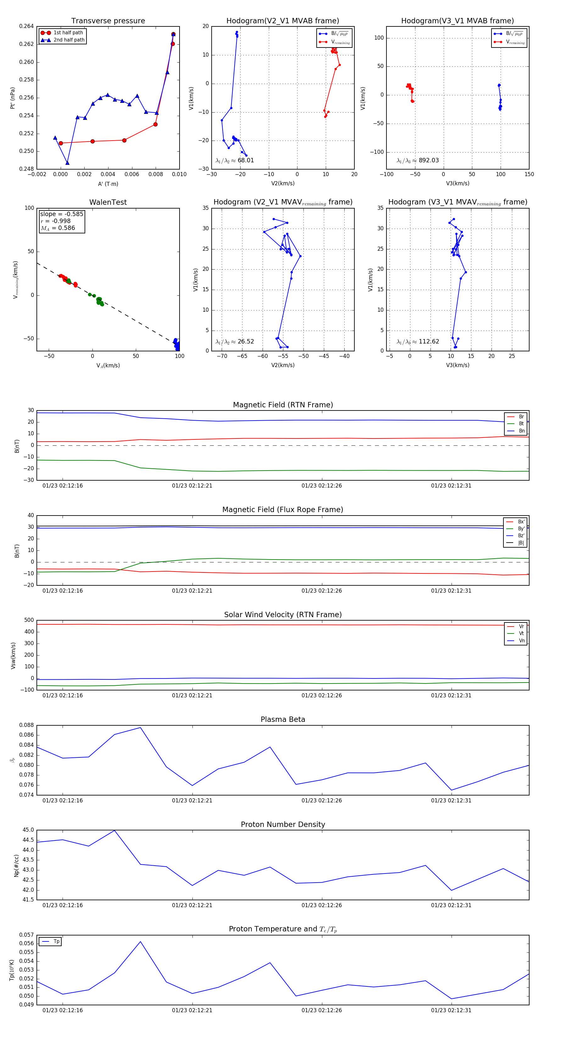
Flux Rope Event 2024-01-23 02:12:15 ~ 2024-01-23 02:12:34 (20 seconds)


plot