HOME   LIST
‹–   –›

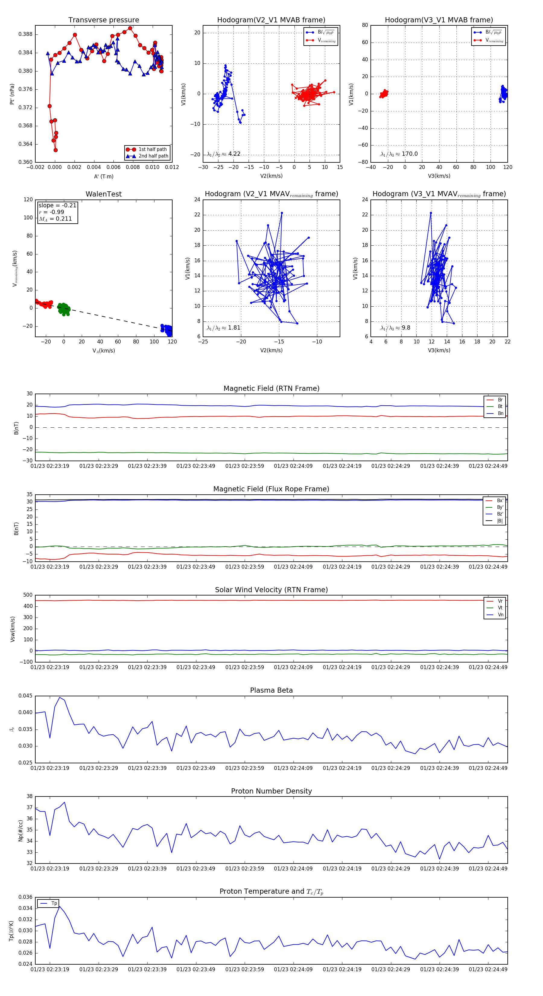
Flux Rope in 2024

Flux Rope Event 2024-01-23 02:23:16 ~ 2024-01-23 02:24:53 (98 seconds)


plot