HOME   LIST
‹–   –›

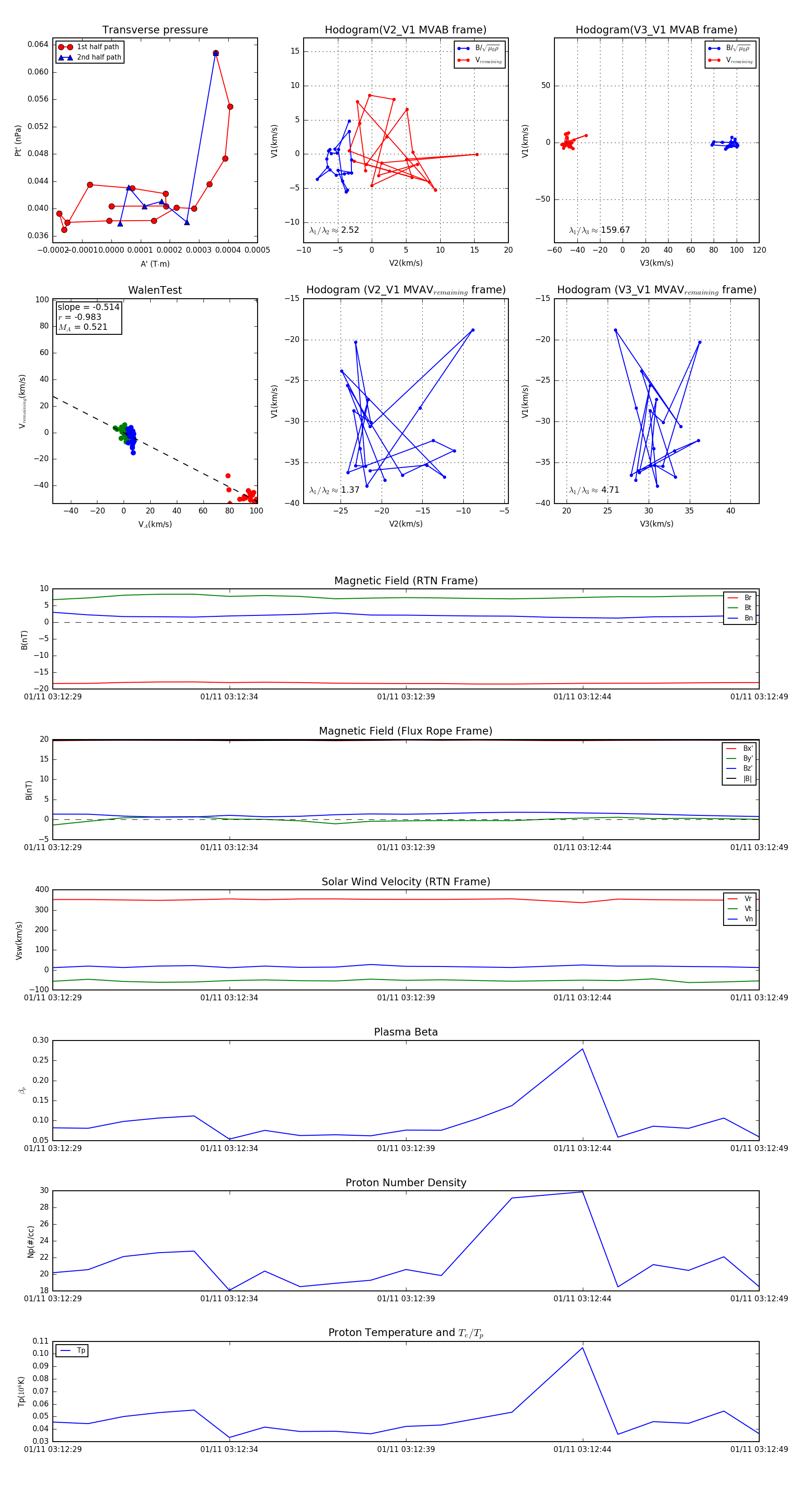
Flux Rope in 2024

Flux Rope Event 2024-01-11 03:12:29 ~ 2024-01-11 03:12:49 (21 seconds)


plot