HOME   LIST
‹–   –›

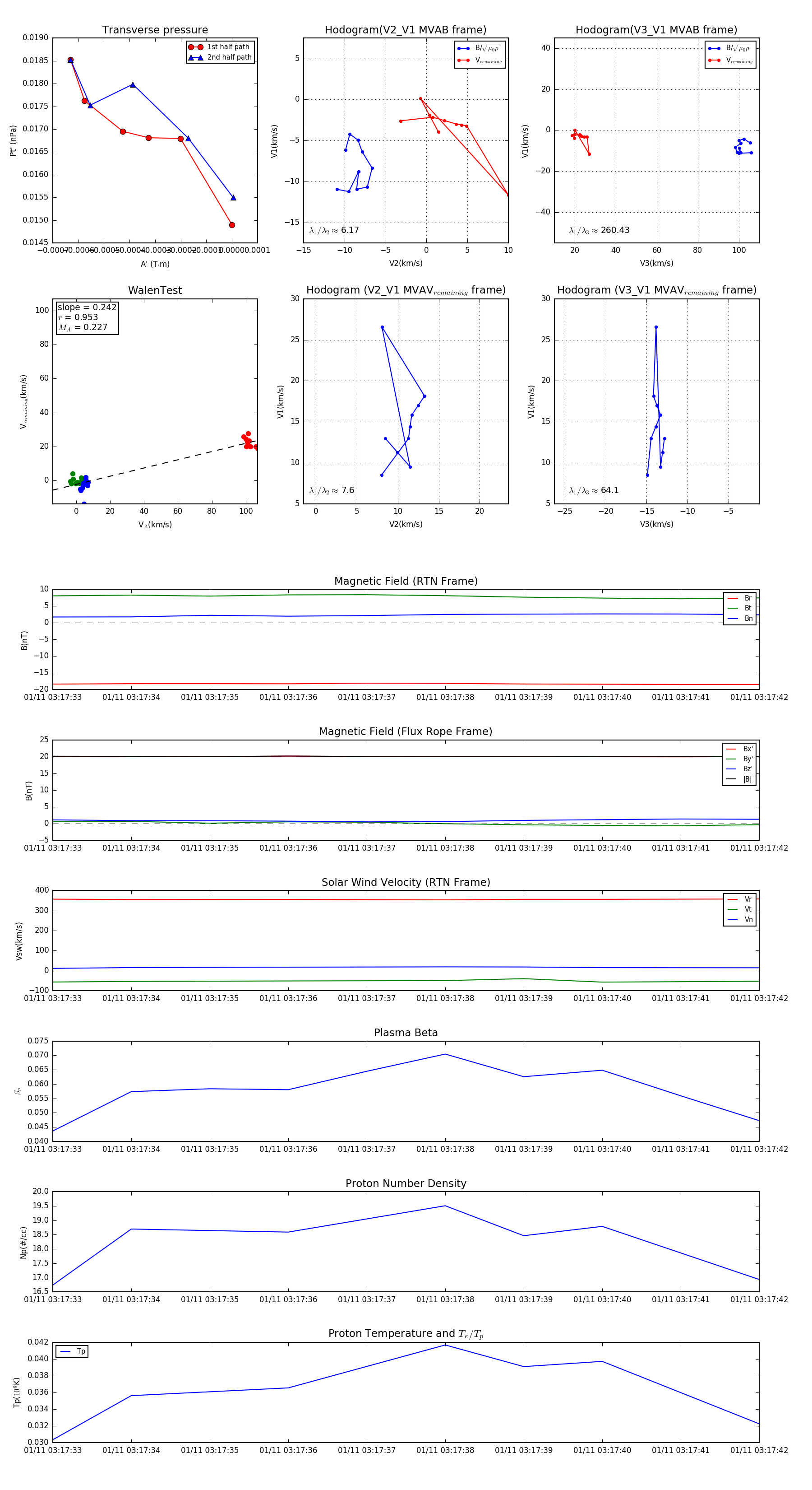
Flux Rope in 2024

Flux Rope Event 2024-01-11 03:17:33 ~ 2024-01-11 03:17:42 (10 seconds)


plot