HOME   LIST
‹–   –›

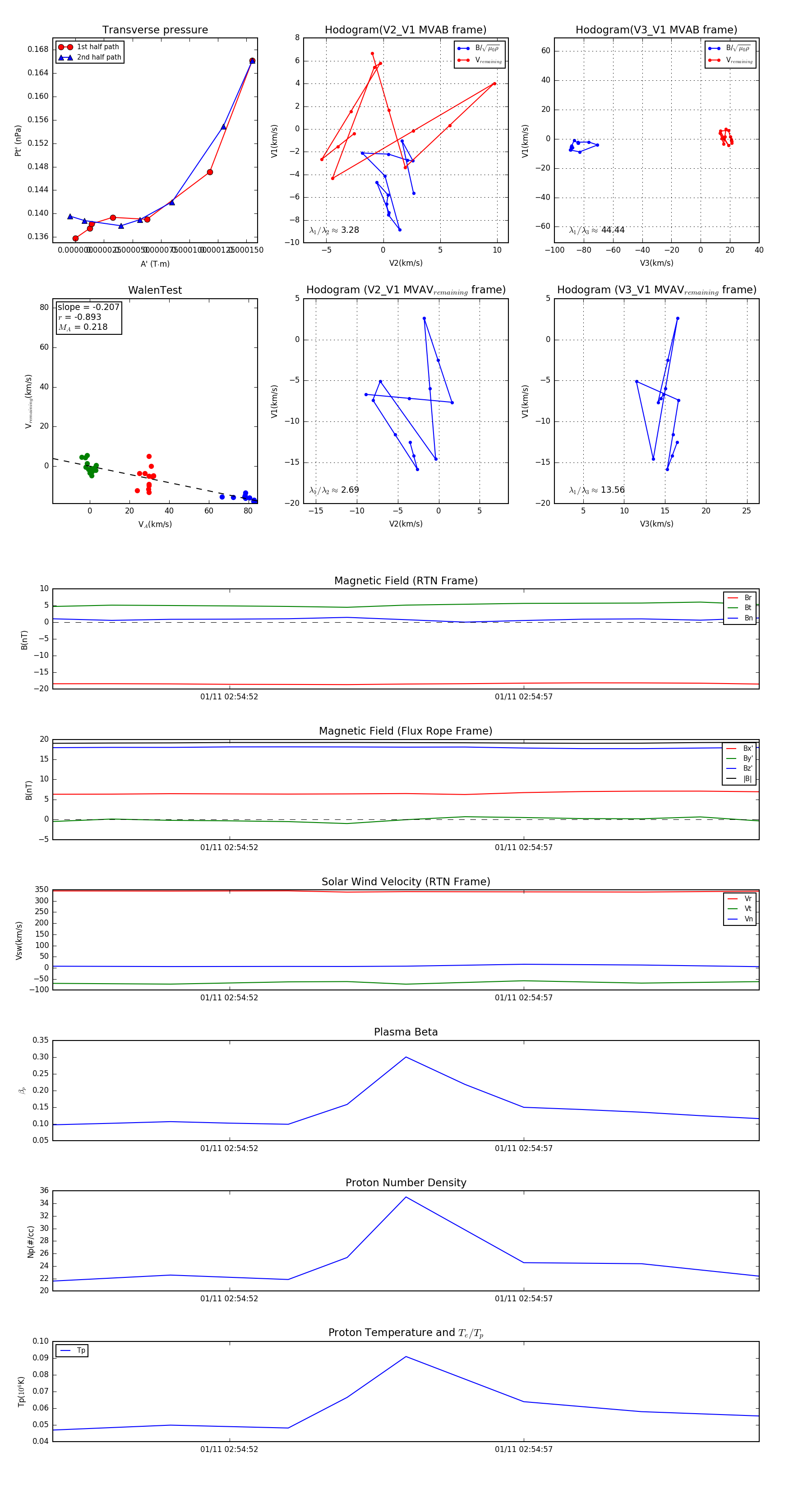
Flux Rope in 2024

Flux Rope Event 2024-01-11 02:54:49 ~ 2024-01-11 02:55:01 (13 seconds)


plot