HOME   LIST
‹–   –›

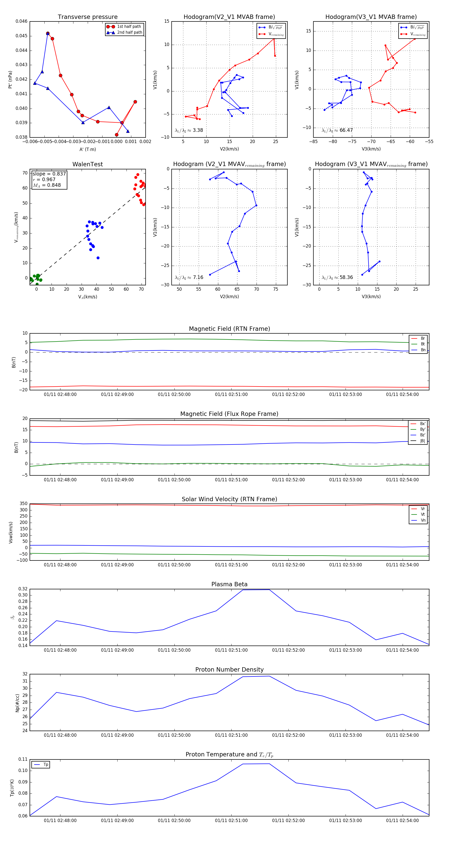
Flux Rope in 2024

Flux Rope Event 2024-01-11 02:47:28 ~ 2024-01-11 02:54:28 (421 seconds)


plot