HOME   LIST
‹–   –›

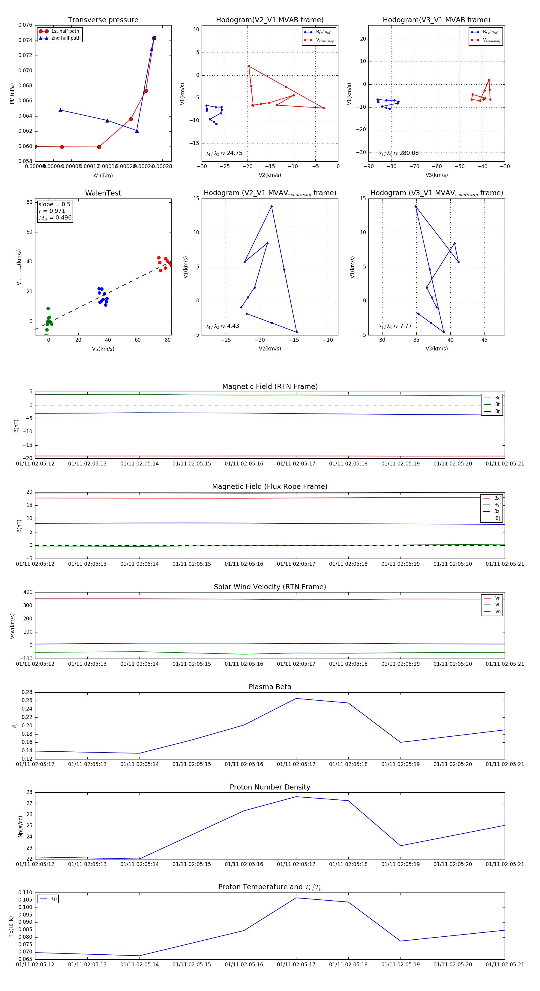
Flux Rope in 2024

Flux Rope Event 2024-01-11 02:05:12 ~ 2024-01-11 02:05:21 (10 seconds)


plot