HOME   LIST
‹–   –›

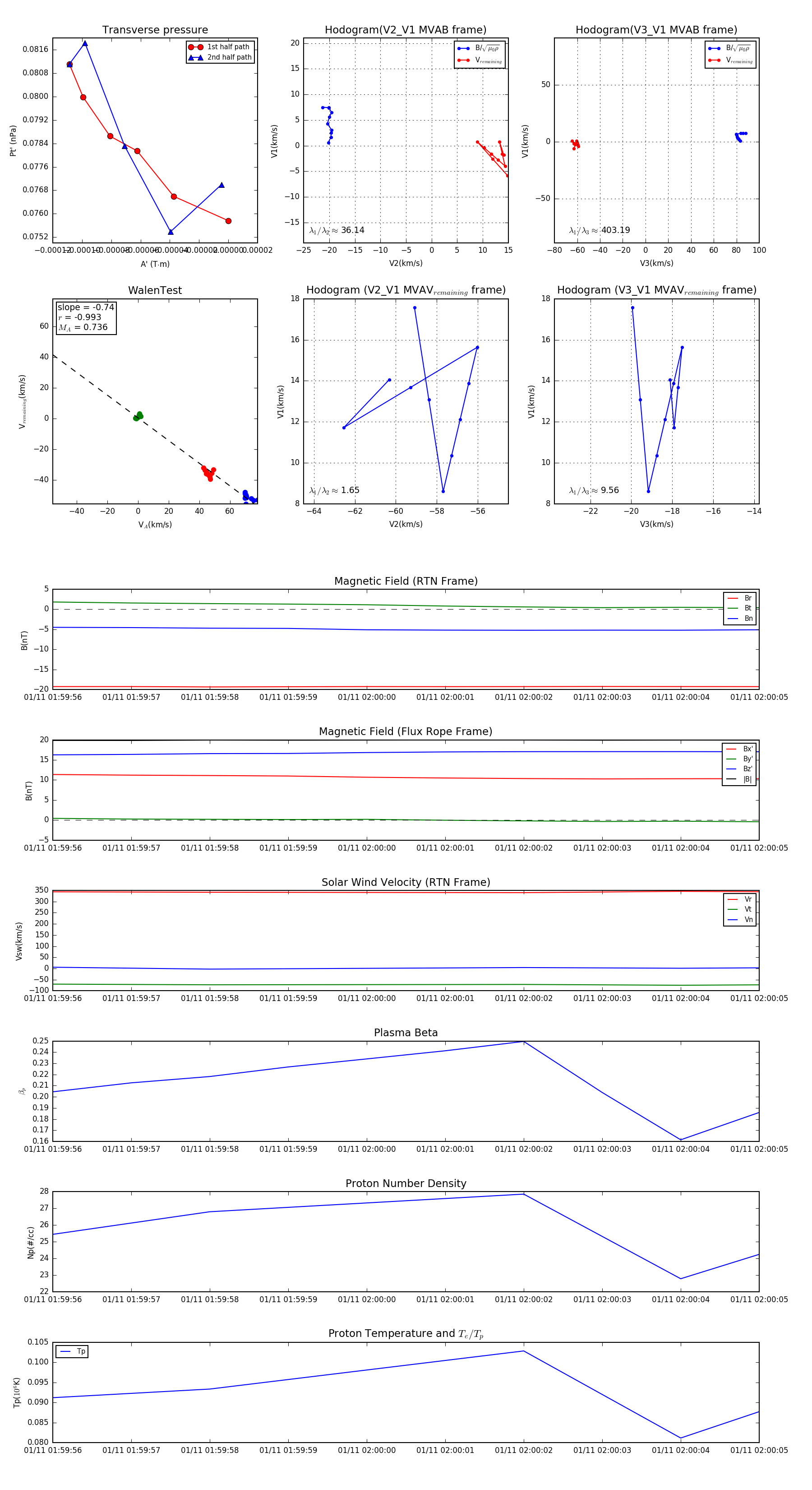
Flux Rope in 2024

Flux Rope Event 2024-01-11 01:59:56 ~ 2024-01-11 02:00:05 (10 seconds)


plot