HOME   LIST
‹–   –›

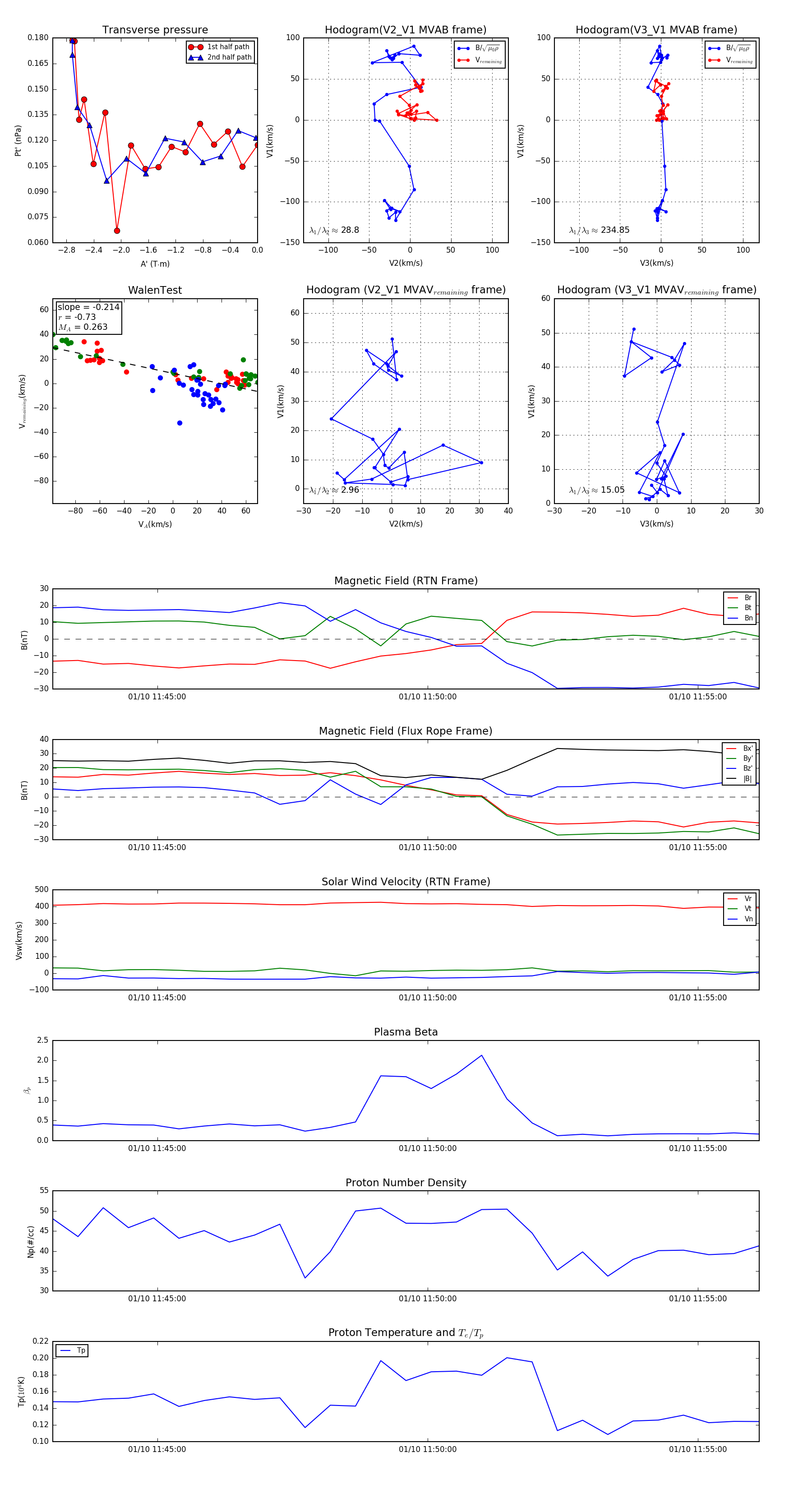
Flux Rope in 2024

Flux Rope Event 2024-01-10 11:43:04 ~ 2024-01-10 11:56:08 (785 seconds)


plot