HOME   LIST
‹–   –›

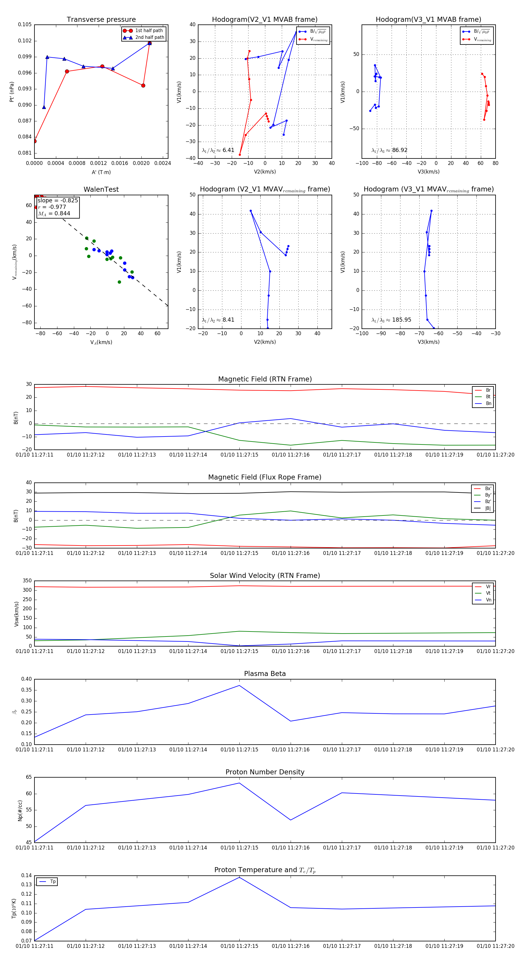
Flux Rope in 2024

Flux Rope Event 2024-01-10 11:27:11 ~ 2024-01-10 11:27:20 (10 seconds)


plot