HOME   LIST
‹–   –›

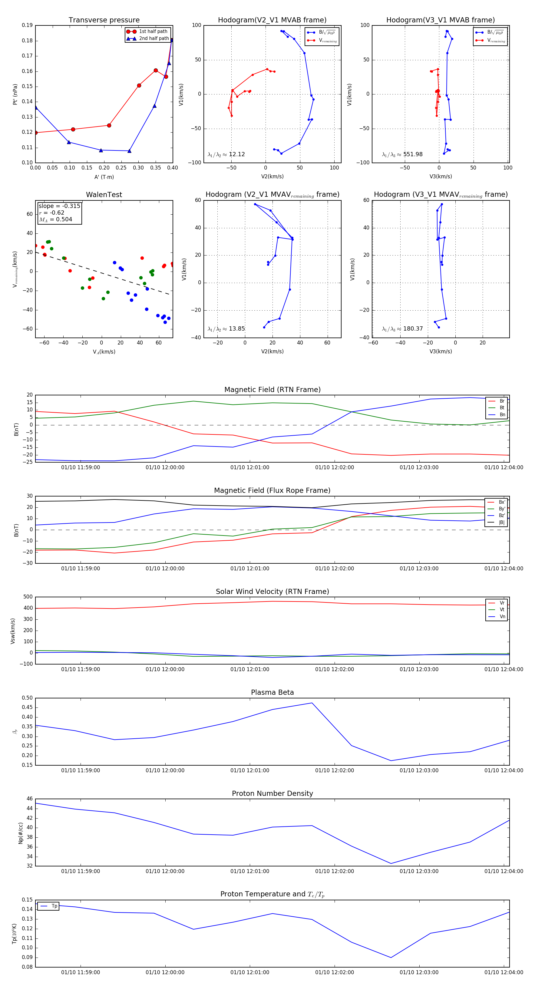
Flux Rope in 2024

Flux Rope Event 2024-01-10 11:58:28 ~ 2024-01-10 12:04:04 (337 seconds)


plot