HOME   LIST
‹–   –›

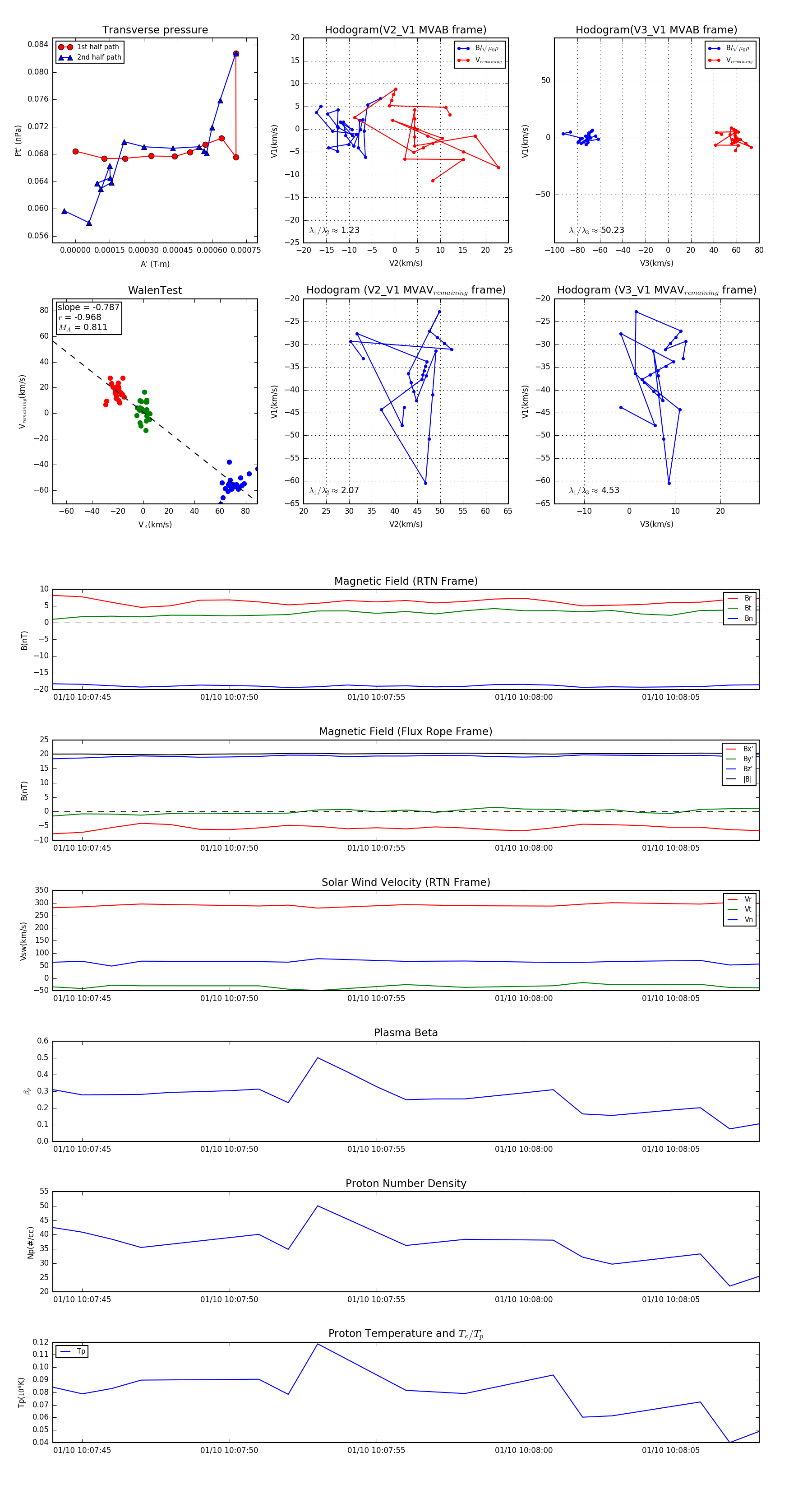
Flux Rope in 2024

Flux Rope Event 2024-01-10 10:07:44 ~ 2024-01-10 10:08:08 (25 seconds)


plot